EasyManua.ls Logo

YASKAWA CIMR-VU series - Page 138

YASKAWA CIMR-VU series
427 pages
Print Icon
To Next Page IconTo Next Page
To Next Page IconTo Next Page
To Previous Page IconTo Previous Page
To Previous Page IconTo Previous Page
Loading...
   
   




   
   
1RWH  
 






 8VLQJD'LJLWDO,QSXW




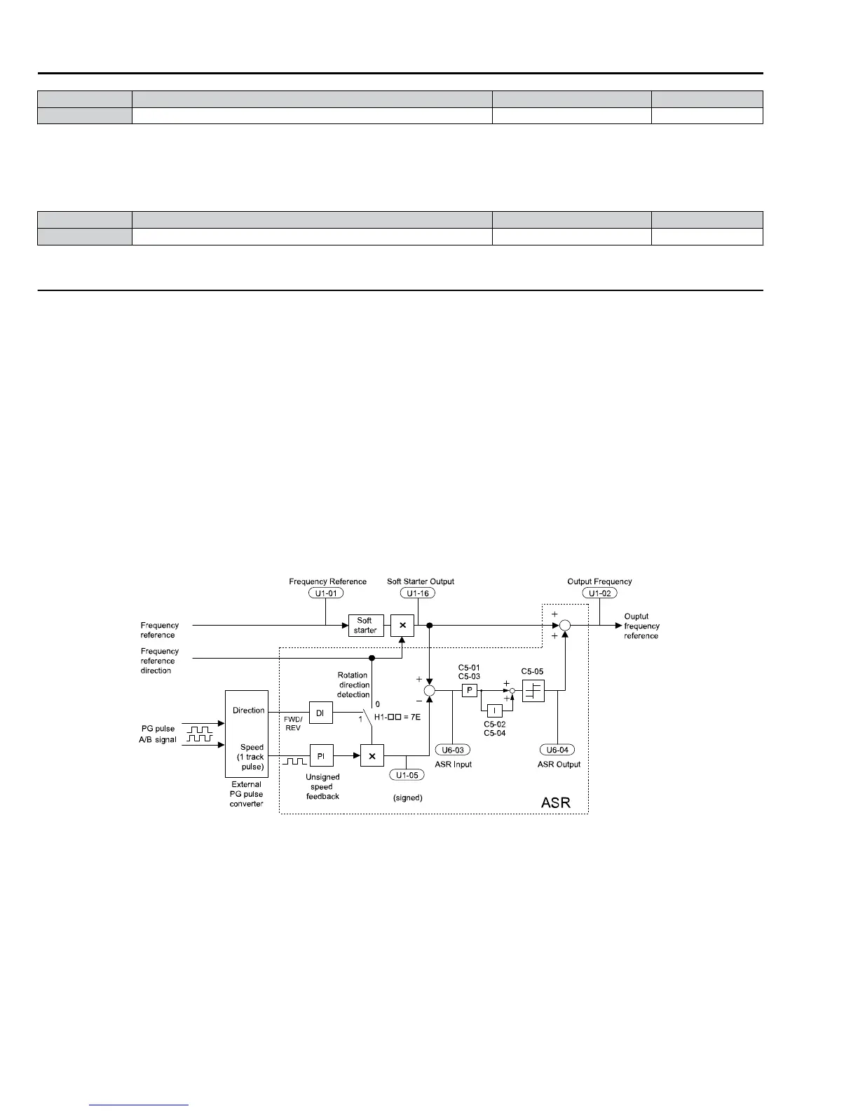
 8VLQJWKH)UHTXHQF\5HIHUHQFH'LUHFWLRQ


)LJXUH

 
7RDFWLYDWH9I&RQWUROZLWK3*IHHGEDFN
 
 




 
1RWH  

 

<$6.$:$(/(&75,&6,(3&$<$6.$:$$&'ULYH±97HFKQLFDO0DQXDO
WM-Yaskawa AC Drive-V1000
Rev.0
WM-Yaskawa AC Drive-V1000
Printed on 9/20/13
Page 138 of 427

Related product manuals