EasyManua.ls Logo

York YLAA0200 - Page 79

York YLAA0200
178 pages
Print Icon
To Next Page IconTo Next Page
To Next Page IconTo Next Page
To Previous Page IconTo Previous Page
To Previous Page IconTo Previous Page
Loading...
JOHNSON CONTROLS
79
SECTION 5 – TECHNICAL DATA
FORM 150.72-ICOM6
ISSUE DATE: 12/29/2017
55
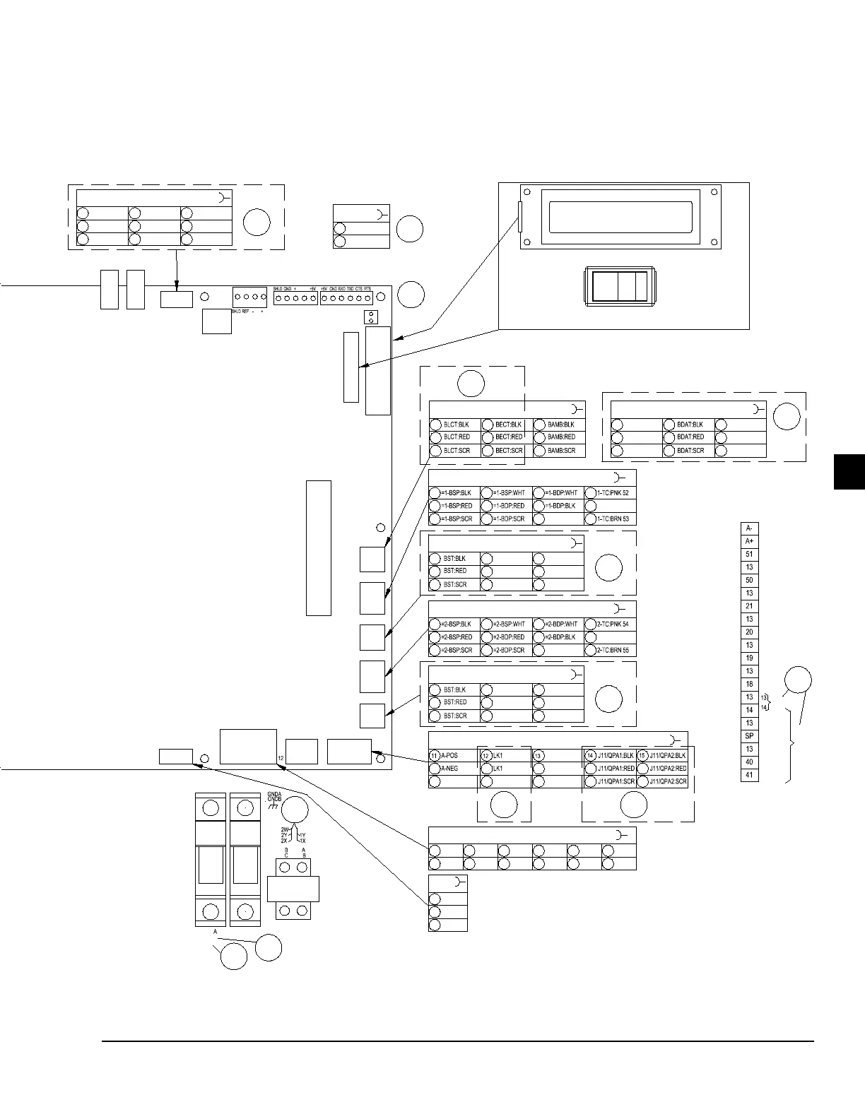
FIGURE 23 - MICRO PANEL CONNECTIONS (CONT’D)
/'
;7%&
(
6)
6)(
1%
1%
1%
1%
1%
1%
1%
1%
1%
1%
62$
-

$',6
%511(*
%51326
;3
%511(*
%51326
-
$1(*
$326



$ %
*
+
$ %
)
*
(
)
'
(

&
'

$


$





-
$
-
-

-
7%
7%
-
-
-
-
-
-
-
-
-
7%
7%7%
3/
7%
-

-
-


-


)
$
%
$
)
-
$
%
+ -
,
6)(%/8
$
$
6)(%51
%
6)(:+7
&
6)(%/.


7

$
$
1%
1%
*1'%
-


-
6
6
66
1%
-
-



Table of Contents

Related product manuals