EasyManua.ls Logo

2easy DT 2-wire - Mixed 1;4 User Distributors Wiring

2easy DT 2-wire
53 pages
Print Icon
To Next Page IconTo Next Page
To Next Page IconTo Next Page
To Previous Page IconTo Previous Page
To Previous Page IconTo Previous Page
Loading...
DT  System  Technical Guide 36
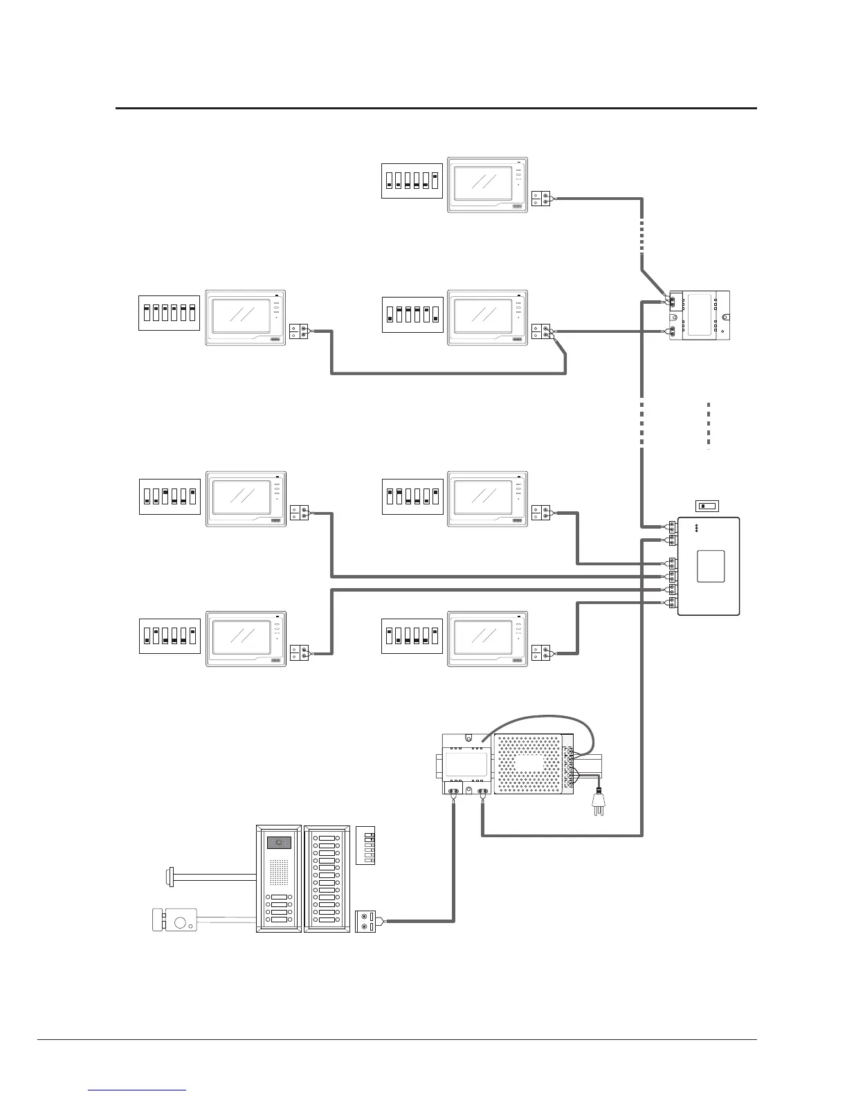
7. Mixed 1/4 user distributors wiring
DBC
1 2 3 4 5 6
ON
1 2 3 4 5 6
ON
1 2 3 4 5 6
ON
HI
DBC-4
A B C D
IN
OUT
85~260AC
DPS
PS5
1 2 3 4 5 6
ON
1 2 3 4 5 6
ON
1 2 3 4 5 6
ON
1 2 3 4 5 6
ON
Code=4, DIP-6=on
Code=31, DIP-6=on
CALL
UNLOCK
TALK/MON
IN-USE
Code=3, DIP-6=on
Code=30, DIP-6=off
Code=32, DIP-6=on
Code=2, DIP-6=on Code=1, DIP-6=on
CALL
UNLOCK
TALK/MON
IN-USE
CALL
UNLOCK
TALK/MON
IN-USE
CALL
UNLOCK
TALK/MON
IN-USE
CALL
UNLOCK
TALK/MON
IN-USE
CALL
UNLOCK
TALK/MON
IN-USE
CALL
UNLOCK
TALK/MON
IN-USE
ID=00
+
-
1 2 3 4 5 6
ON

Related product manuals