EasyManua.ls Logo

3D Systems ProJet 860Pro - Problems Powering Up

3D Systems ProJet 860Pro
88 pages
Print Icon
To Next Page IconTo Next Page
To Next Page IconTo Next Page
To Previous Page IconTo Previous Page
To Previous Page IconTo Previous Page
Loading...
ProJet
®
860Pro User Manual Troubleshooting the ProJet x60Pro
3dscentral.3dsystems.com 63 All Rights Reserved
5/12/13
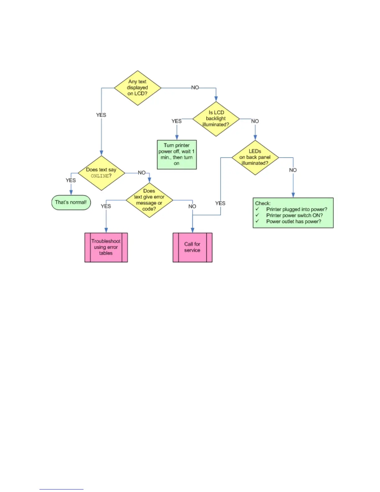
7.2 Problems Powering Up
If your printer does not power up normally, use the flowchart below.

Table of Contents

Related product manuals