EasyManua.ls Logo

ABB AC 800M - Page 61

ABB AC 800M
80 pages
Print Icon
To Next Page IconTo Next Page
To Next Page IconTo Next Page
To Previous Page IconTo Previous Page
To Previous Page IconTo Previous Page
Loading...
Section 3 Installation Network Wiring
9ARD000015-600 61
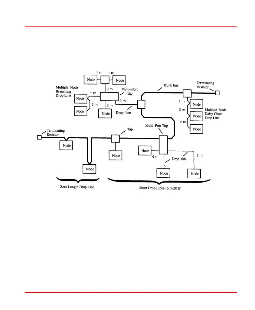
3. Cumulative cable length: An example of cumulative length shown in Figure 20
is 40 m. None of the node has a drop line length of more than 6 m. This feature
enables to use a data rate of 250 kb.
Figure 20. DeviceNet Media Technology with Network Length

Other manuals for ABB AC 800M

Related product manuals