EasyManua.ls Logo

ABB DCS880 H1 - Armature Converter DCS880 H5

ABB DCS880 H1
147 pages
Print Icon
To Next Page IconTo Next Page
To Next Page IconTo Next Page
To Previous Page IconTo Previous Page
To Previous Page IconTo Previous Page
Loading...
The DCS880
17
3ADW000462R0301 DCS880 Hardware Manual e c
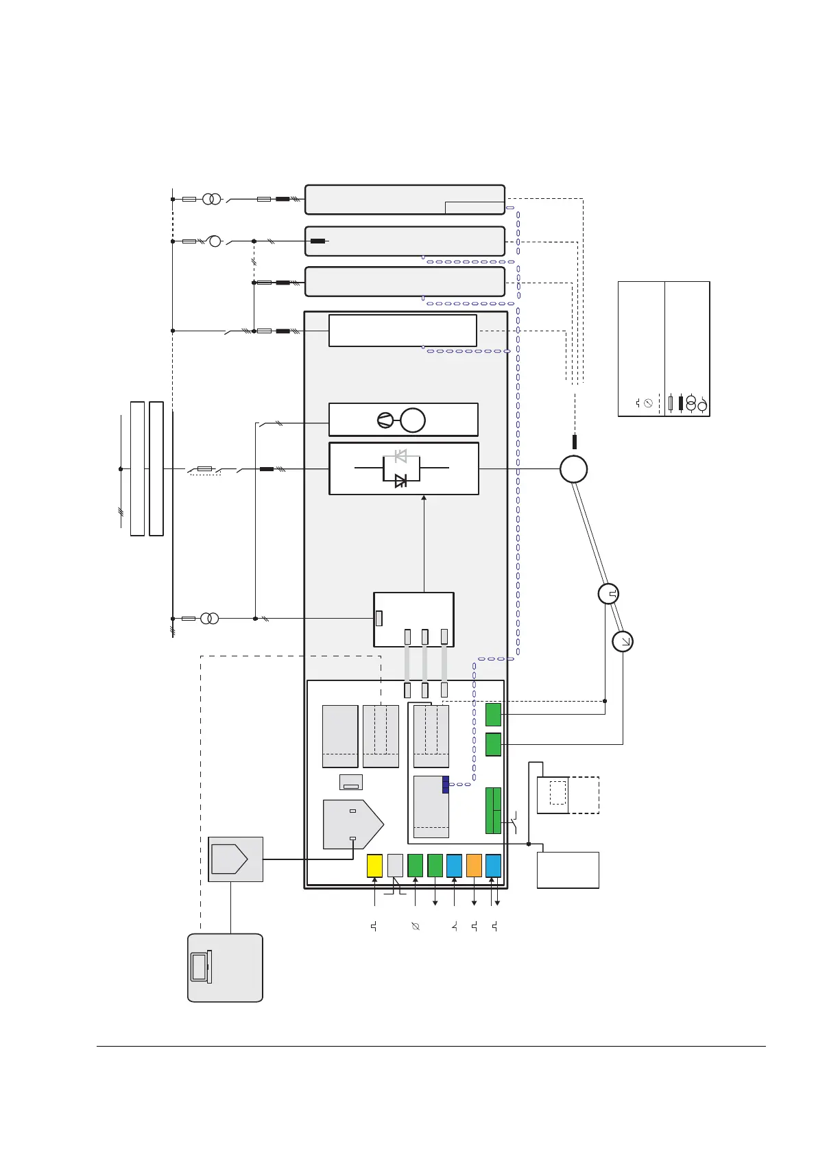
Armature converter DCS880 H5
H5 units with optional internal field exciter
L1
K1
T2
Q1
F2
F3
T3
F1
K3
M
SB_880_008_H1-H8_d.ai
M
525 V
FEX-425-Int
L3L3
525 V
DCS880-S0x H5
PIN-H01
K5
230 V
X99
max. 500 V
E
T
Drive composer
entry / pro
ABB automation-
builder
XTAC XENC
XD2D
XSMC
MC
X51
X52
X53
STO
K1
X205
XDIO
XRO
XDI
XSTO
2
3
3
3
2
6+1
XAO
XA1
DPI-H01
DSL-H1x
DDCS
USB
Ethernet
XS13
XC12
X38
{
DPMP-01
DCF803/804-0050/0060
DCF803-0035
DCF803-0016
Fx
Tx
Kx
Lx
Fy
SDCS-DSL-H1x
FAIO
FIO
XS13
XC12
X38
analog input / output
alternative
Residual current detection
Slot1 Slot2
digital input / output
Legend
twisted pair
PC
Slot2 Slot3
X200
Slot1
AC800
TB810
CI810
CI858
NDBU95
Fieldbus
FENA
FIO, FAIO
F-module
FIO, FAIO
FDCO
FEN
FEA-01
FEA-03
fuse
line reactor
transformer
autotransformer
single phase
or three-phase
ACP-01
Field
supply
EMC filter
c optional (+S164)
c
F3.1
(F301 ... F303)
DCS880-S0x as field exciter

Table of Contents

Related product manuals