EasyManua.ls Logo

Abicor Binzel BRS-LC - Schéma de Connexion, Option Unité de Pulvérisation Tsi

Abicor Binzel BRS-LC
Print Icon
To Next Page IconTo Next Page
To Next Page IconTo Next Page
To Previous Page IconTo Previous Page
To Previous Page IconTo Previous Page
Loading...
BRS-LC 13 Annexe
BAL.0030.0 • 2021-01-19 FR - 29
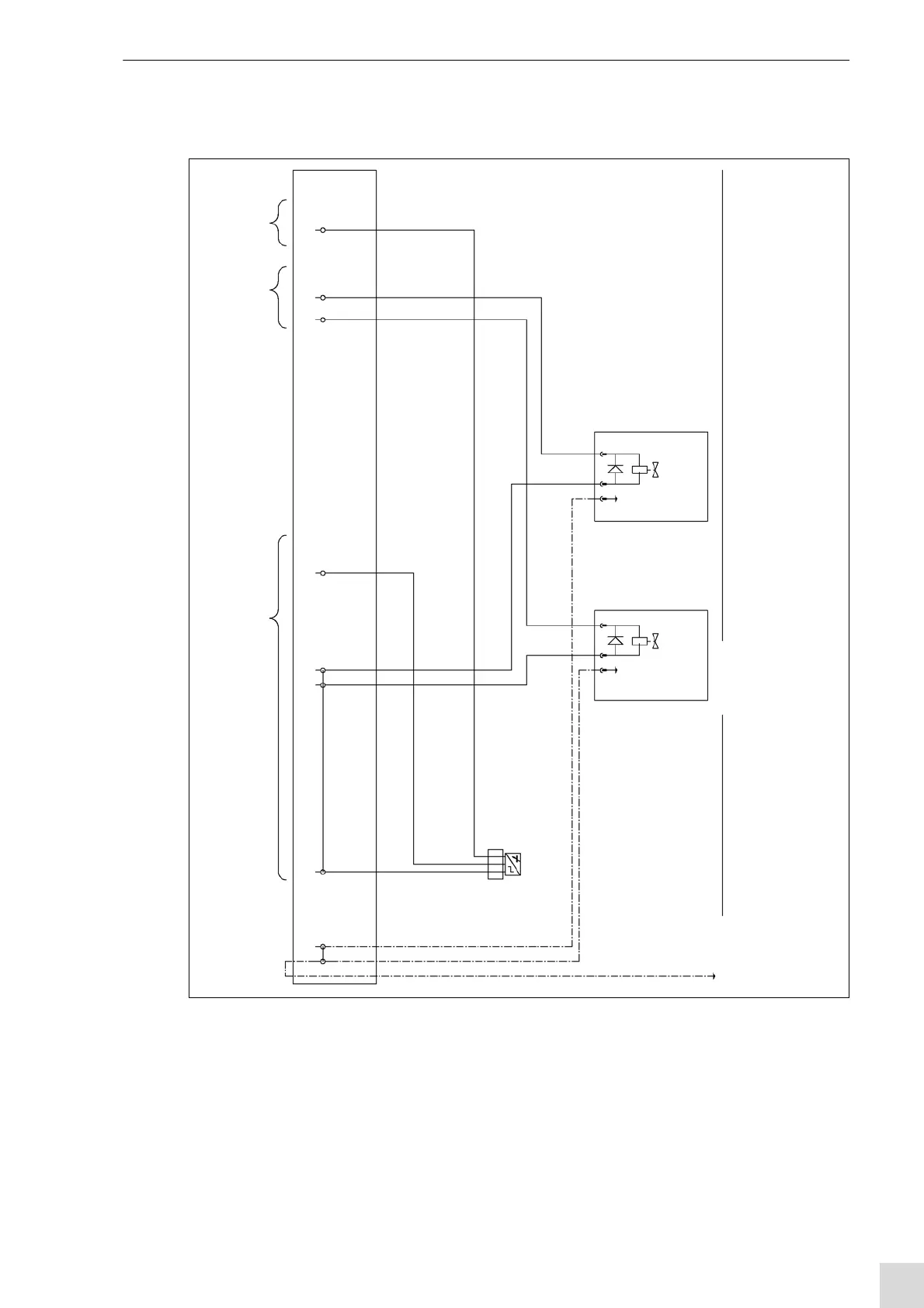
13.2 Schéma de connexion, option Unité de pulvérisation TSi
Fig. 17 Schéma de connexion de l'unité de pulvérisation TSi
Sorties de
commutation du
détecteur de
proximité
Bobines de
vanne
Alimentation électrique
Réglette de borne X1
Serrer/fermer
Moteur allumé
Fin de course
supérieure
Acteurs
Capteurs
Fin de course inférieure
Fin de course
supérieure
Serrage/moteur activé
Le vérin de montée
est en bas
-X1.9
-X1.8
-X1.7
SW/BK
BN
BN
-X1.6
-X1.5
X1.4
BN
BU
BU
-X1.3
-X1.2 PE
-X1.1 PE
BU
GND
PE
-S1
GND 24 V c.c.
-Y2
A1
A2
-D
BN
BU
PE
PE
-Y1
A1
A2
BN
BU
-D

Table of Contents

Related product manuals