EasyManua.ls Logo

Acqiris SA240P - Page 43

Default Icon
89 pages
Print Icon
To Next Page IconTo Next Page
To Next Page IconTo Next Page
To Previous Page IconTo Previous Page
To Previous Page IconTo Previous Page
Loading...
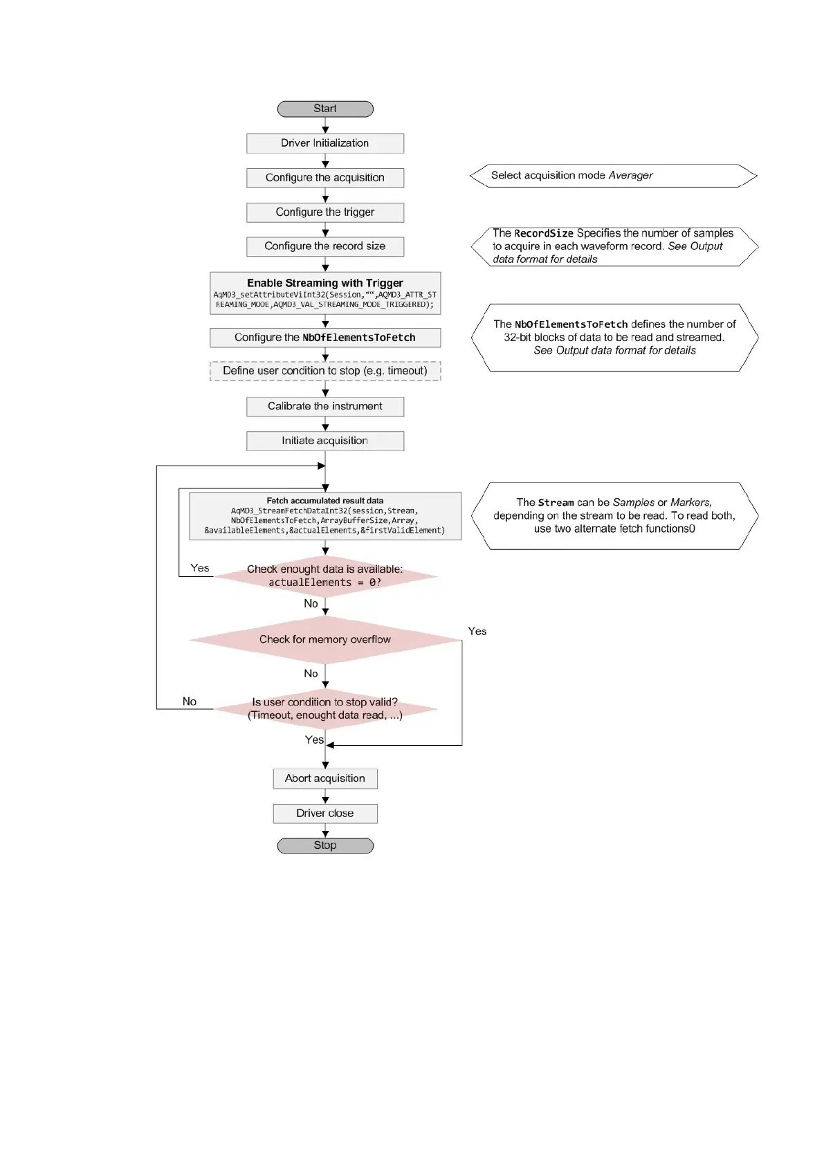
3.3 Averager with simultaneous acquisition and readout (AVG & CST)
Acqiris SA240P User's Manual 43
Figure 3.7 - AVG & CST acquisition sequence.
Performance
Excepted for small number of averages, the architecture enables no trigger loss. The maximum
performance of the system depends on the number of averages and the trigger rate.

Table of Contents