EasyManua.ls Logo

ADJ StarTec Series - Overview

ADJ StarTec Series
31 pages
Print Icon
To Next Page IconTo Next Page
To Next Page IconTo Next Page
To Previous Page IconTo Previous Page
To Previous Page IconTo Previous Page
Loading...
ADJ Products, LLC - www.adj.com - Starbar Wash User Manual Page 7
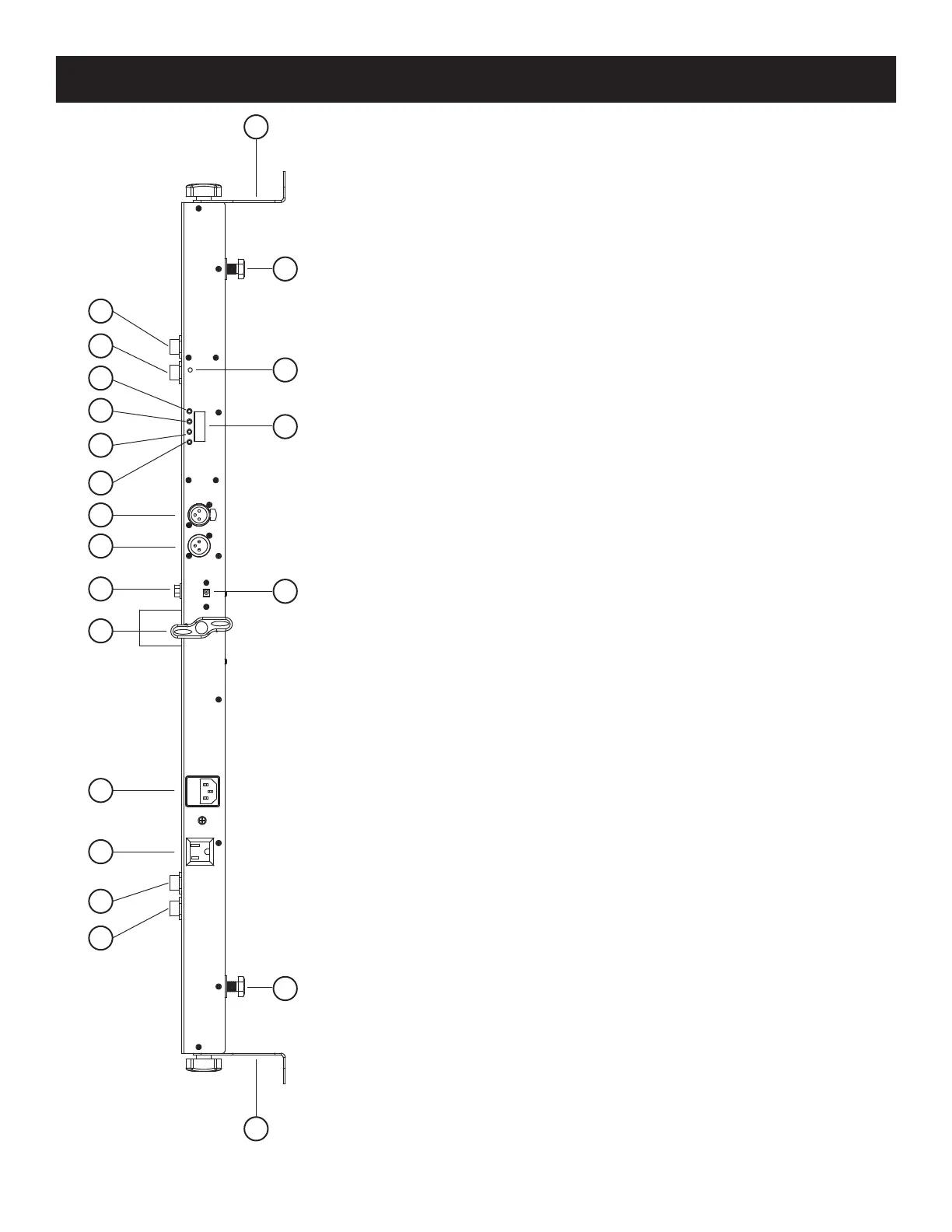
Starbar Wash Overview
5
4
6
6
3
6
10
9
16
8
15
13
11
7
12
6
2
2
1
1
14
1. 2 x Brackets
2. 2 x Rigging Points (M10 Bolts Included)
3. Microphone
4. LCD Display
5. IR Sensor
6. 4 x Par 6-Pin Connections
7. MENU Button
8. UP Button
9. DOWN Button
10. ENTER Button
11. 3-Pin DMX Out
12. 3-Pin DMX In
13. Foot Controller 3-Pin Connection
14. Light Bar Adjustment Knob
15. I.E.C. Power Input & Fuse Holder
16. Power Output (Edison Socket)

Other manuals for ADJ StarTec Series

Related product manuals