EasyManua.ls Logo

Airstream Flying Cloud 2020 - Electrical Systems and Diagrams

Airstream Flying Cloud 2020
118 pages
Print Icon
To Next Page IconTo Next Page
To Next Page IconTo Next Page
To Previous Page IconTo Previous Page
To Previous Page IconTo Previous Page
Loading...
Maintenance
2020 Flying Cloud 8-17
22
22
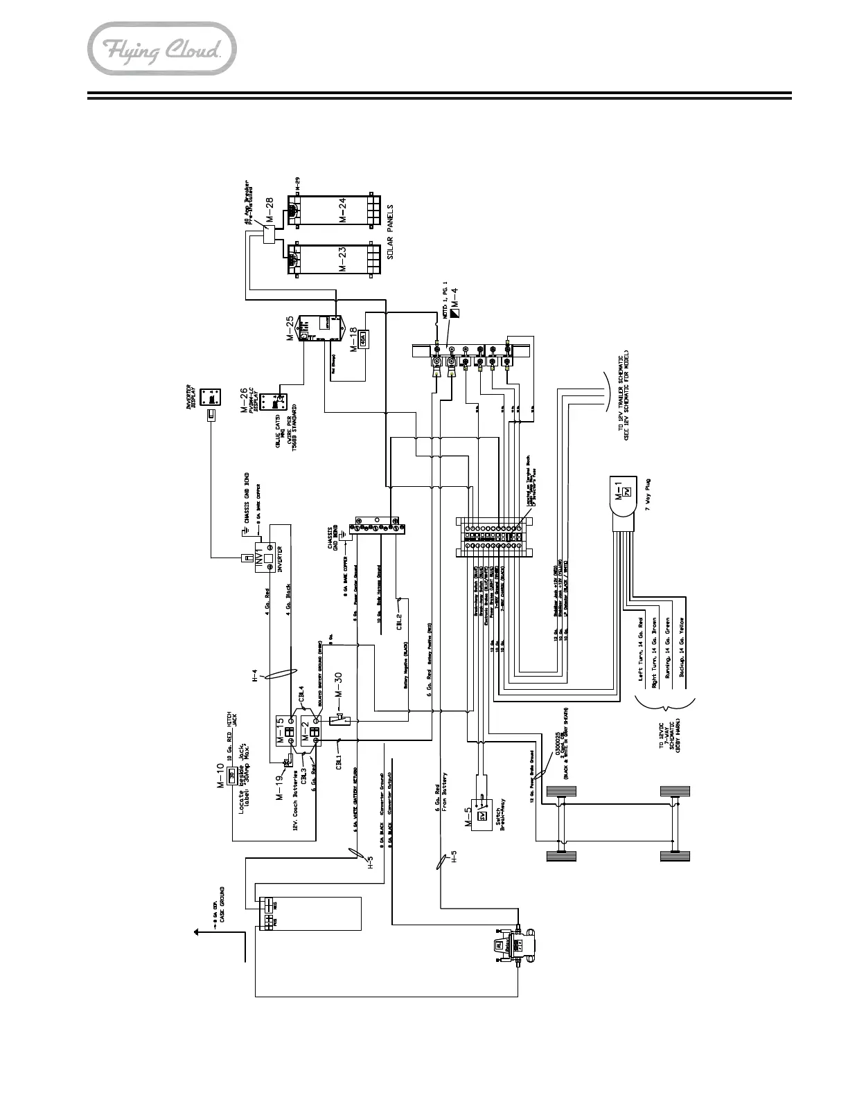
Electrical Diagrams
12-Volt Main Schematic

Table of Contents

Related product manuals