EasyManua.ls Logo

Allen-Bradley PowerFlex 70 - Page 64

Allen-Bradley PowerFlex 70
300 pages
Print Icon
To Next Page IconTo Next Page
To Next Page IconTo Next Page
To Previous Page IconTo Previous Page
To Previous Page IconTo Previous Page
Loading...
2-36 Block Diagrams
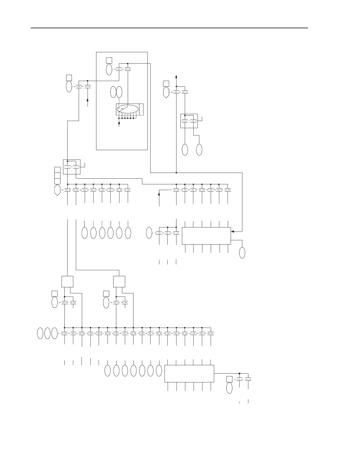
Figure 2.3 PowerFlex 700VC Block Diagams (3)
Analog Loss Detection
Speed Control - Reference
(2.0 ms)
1
2
117Trim In Select
Analog In 1
7
8
9
11
12
13
14
15
16
17
18
19
20
21
93Speed Ref B Sel
90Speed Ref A Sel
Preset Spd1
101
Preset Speed 1
Preset Spd2
102
Preset Speed 2
Preset Spd3
103
Preset Speed 3
Preset Spd4
104
Preset Speed 4
Preset Spd5
105
Preset Speed 5
Preset Spd6
106
Preset Speed 6
Preset Spd7
107
Preset Speed 7
Analog In 2
Pulse
Encoder
MOP Level
22
DPI Port 1
DPI Port 2
DPI Port 3
DPI Port 4
DPI Port 5
DPI Port 6
23
DPI Port 1
DPI Port 2
DPI Port 3
DPI Port 4
DPI Port 5
DPI Port 6
Power Up
Preload
0
1
Trim Out Select
(Trim Ref A)
+
0
1
+
Trim
Trim
Speed Ref A
Speed Ref B
Ref A Auto
14 13
Drive Logic Rslt
(Spd Ref ID)
271 12
Port 1 Manual
Port 2 Manual
Port 3 Manual
Port 4 Manual
Port 5 Manual
Port 6 Manual
193
Man Ref Preload
1
2
Analog In 1
9
Analog In 2
MOP Level
96
TB Man Ref Sel
TB Manual
9
10
11
12
13
14
Ref B Auto
Preset 2 Auto
Preset 3 Auto
Preset 4 Auto
Preset 5 Auto
Preset 6 Auto
Preset 7 Auto
8
7
6
5
4
3
2
1
DPI Port 1
DPI Port 2
DPI Port 3
DPI Port 4
DPI Port 5
DPI Port 6
HIM
Preload
103
Preset Speed 3
104
Preset Speed 4
105
Preset Speed 5
106
Preset Speed 6
107
Preset Speed 7
102
Preset Speed 2
Drive Alarm 1
(Anlg In Loss)
Trim Out Select
(Trim Ref B)
(0)
(0)
Command Ref
192 0
0
1
Save HIM Ref
(At Powr Down)
Not Saved
Saved
(0)
(NVS)
0
118
1
118
0
To Reference
(4A2)
From Analog In1 Ref
(10D2)
From Analog In2 Ref
(10D5)
From MOP Output Ref
(8F3)
From Analog In 1 Ref
(10D2)
From Analog In 2 Ref
(10D5)
From Pulse Output Ref
From Encoder Output Ref
From MOP Output Ref
(8F3)
327
Selector
Analog In 1/2 Loss
From Internal
Selectable Ref(s)
OR
Fault
Preset1
Hold Ref
1
211 4
0
1
Drive Logic Rslt
(Jog)
271 02
Jog Ref
100
Jog Speed 1
0
1
0
Internal HIM/TB
Auto/Manual
324
108
Jog Speed 2
1
0
TB Jog 2
1
PI Configuration
(Excl Mode)
0
00124
From PI Output
[ 7H4]
From Internal
DPI Command

Table of Contents

Other manuals for Allen-Bradley PowerFlex 70

Related product manuals