EasyManua.ls Logo

Alpine 9861 - DVA - DVD Player - Exemple du Système

Alpine 9861 - DVA - DVD Player
208 pages
Print Icon
To Next Page IconTo Next Page
To Next Page IconTo Next Page
To Previous Page IconTo Previous Page
To Previous Page IconTo Previous Page
Loading...
67-FR
01FR06DVA9861.fm
ALPINE DVA-9861 68-04123Z61-A (FR)
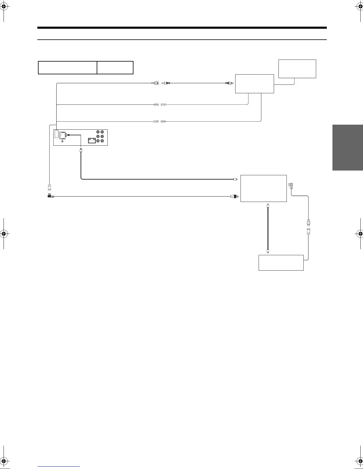
Exemple du système
Raccordez le processeur audio numérique compatible Ai-NET (compatible avec fibre optique) et le moniteur à panneau tactile/
changeur.
Fil de sortie vidéo
(Jaune)
Borne d’entrée vidéo
Câble d’extension RCA
(vidéo) (fourni)
Moniteur compatible
avec panneau tactile
(vendu séparément)
Moniteur à
panneau tactile
(Vendu séparément)
Fil d’entrée de la télécommande
(Blanc/Brun)
Fil de sortie de la télécommande
(Blanc/Brun)
Câble de commande du moniteur
(Blanc/Rose)
Câble de commande du moniteur
(Blanc/Rose)
Vers borne de sortie numérique
Câble en fibre optique
Borne d’entrée en fibres optiques
(pour unité principale)
Câble Ai-NET
Borne de sortie Ai-NET
Processeur audio
numérique compatible
Ai-NET (vendu
séparément)
(compatible avec fibre
optiques)
Câble Ai-NET
Borne d’entrée
en fibres
optiques
(pour changeur)
*
Câble en
fibre optique
Changeur CD compatible
Ai-NET (vendu séparément)
Sélecteur de système
EQ/DIV
Raccordez uniquement
un changeur CD
compatible avec fibre
numérique
Si un produit compatible avec fibre optiques est raccordé, il est nécessaire de
régler le mode de cette appareil. Reportez-vous à la section « Réglage de la
sortie numérique » (page 26) pour activer ce mode.
Respecter les points suivants lors de l’utilisation d’un câble à fibre
optique.
Évitez de plier le câble à fibre optique.
Ne pas embobiner le câble à fibre optique avec un rayon inférieur à 30 mm.
Ne rien placer sur le câble à fibre optique.
*
01FR00DVA9861.book Page 67 Tuesday, December 6, 2005 3:43 PM

Table of Contents

Related product manuals