EasyManua.ls Logo

Alpine 9861 - DVA - DVD Player - Ejemplo de Sistema

Alpine 9861 - DVA - DVD Player
208 pages
Print Icon
To Next Page IconTo Next Page
To Next Page IconTo Next Page
To Previous Page IconTo Previous Page
To Previous Page IconTo Previous Page
Loading...
67-ES
01ES06DVA9861.fm
ALPINE DVA-9861 68-04123Z61-A (ES)
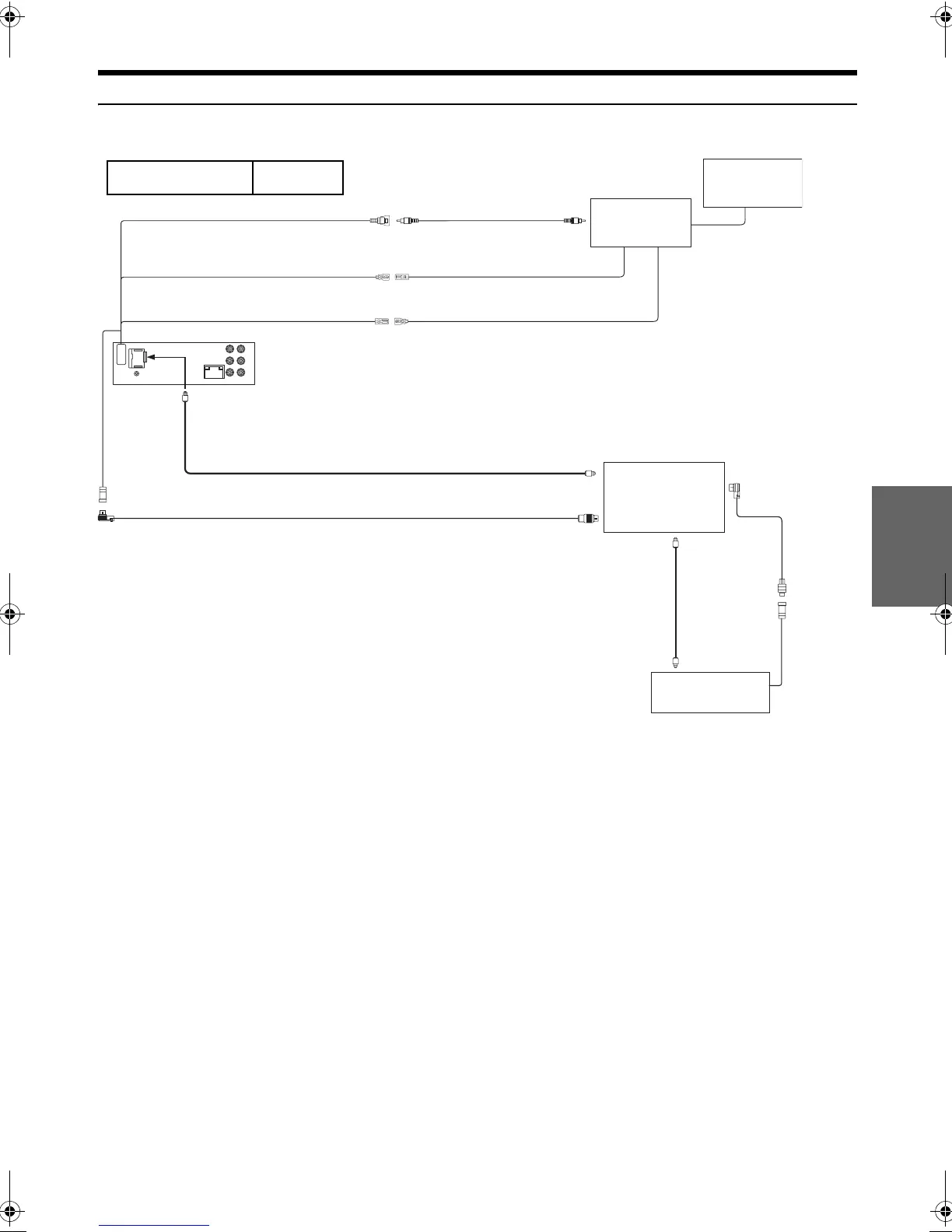
Ejemplo de sistema
Conecte el procesador audio digital compatible Ai-NET (compatible con fibra óptica) y el monitor compatible con el panel sensible al
tacto/cambiador.
Cable de salida vídeo
(amarillo)
Terminal de entrada vídeo
Cable de extensión RCA (vídeo)
(Incluído)
Caja de monitor
compatible con el panel
sensible al tacto
(se vende por separado)
Monitor compatible con
el panel sensible al tacto
(vendido separadamente)
Cable de entrada del mando a distancia
(blanco/marrón)
Cable de salida del mando a distancia
(blanco/marrón)
Cable de control del monitor
(blanco/rosa)
Cable de control del monitor
(blanco/rosa)
Al terminal de salida digital
Cable de fibra óptica
Terminal de entrada de fibra óptica
(para unidad principal)
Cable Ai-NET
Terminal de salida Ai-NET
Procesador de audio
digital compatible Ai-NET
(se vende por separado)
(Compatible con fibra
óptica)
Cable Ai-NET
Ter minal d e
entrada de
fibra óptica
(para el
cambiador)
*
Cable de
fibra óptica
Cambiador de CD
compatible Ai-NET
(vendido separadamente)
Interruptor de sistema EQ/DIV
Conectar solamente
un cambiador de CD
compatible con fibra
óptica
Cuando se conecta un producto compatible con fibra óptica, es preciso
ajustar el modo de esta unidad. Consulte el apartado “Configuración de la
salida digital” (página 26) y seleccione ON.
Observe lo siguiente cuando utilice cables de fibra óptica.
Tenga cuidado de no doblar el cable de fibra óptica en ángulos agudos.
No bobine cables de fibra óptica más pequeños que un radio de 30 mm.
No coloque nada encima del cable de fibra óptica.
*
01ES00DVA9861.book Page 67 Tuesday, December 6, 2005 3:46 PM

Table of Contents

Related product manuals