EasyManua.ls Logo

Alpine CVA-1004R - Installation and Connections; Basic Connections Diagram

Alpine CVA-1004R
64 pages
Print Icon
To Next Page IconTo Next Page
To Next Page IconTo Next Page
To Previous Page IconTo Previous Page
To Previous Page IconTo Previous Page
Loading...
54-EN
NORM
EQ/DIV
<
2
+
,
-
.
~
)
/
:
;
#
8
9
4
5
6
7
"
!
3
(
1
$
&
%
=
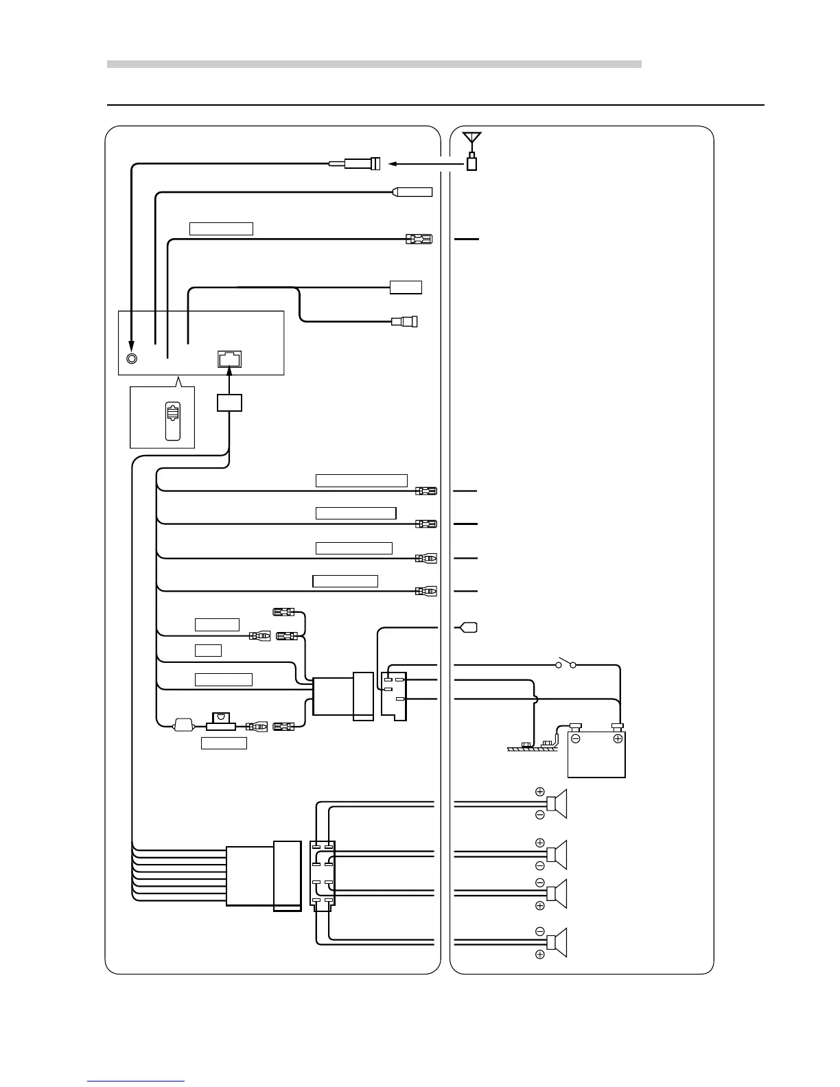
Installation and Connections
Basic Connections
Antenna
ISO Antenna Plug
To remote input lead
To amplifier or equalizer
To power antenna
To vehicle phone
To the parking brake signal lead
Ignition
key
Battery
Front Right
Rear Right
Rear Left
Front Left
Speakers
To the instrument cluster illumination
lead
(Grey)
(Grey/Black)
(Violet/Black)
(Violet)
(Green)
(Green/Black)
(White/Black)
(White)
(Blue/White)
(Pink/Black)
(Yellow/Blue)
PARKING BRAKE
REMOTE TURN-ON
AUDIO INTERRUPT IN
(Orange)
ILLUMINATION
(White/Brown)
REMOTE OUT
(Blue)
(Red)
(Black)
POWER ANT
IGNITION
GND
(Yellow)
BATTERY
Choke
Coil

Table of Contents

Other manuals for Alpine CVA-1004R

Related product manuals