EasyManua.ls Logo

Alpine CVA-1004R - Installation and Connections; System Example 1: Refer to Basic Connections

Alpine CVA-1004R
64 pages
Print Icon
To Next Page IconTo Next Page
To Next Page IconTo Next Page
To Previous Page IconTo Previous Page
To Previous Page IconTo Previous Page
Loading...
56-EN
!
#
#
"
9
8
7
6
5
4
2
3
1
(NVE-N077P)
"
8
5
%
$
NORM
EQ/DIV
4
NORM
EQ/DIV
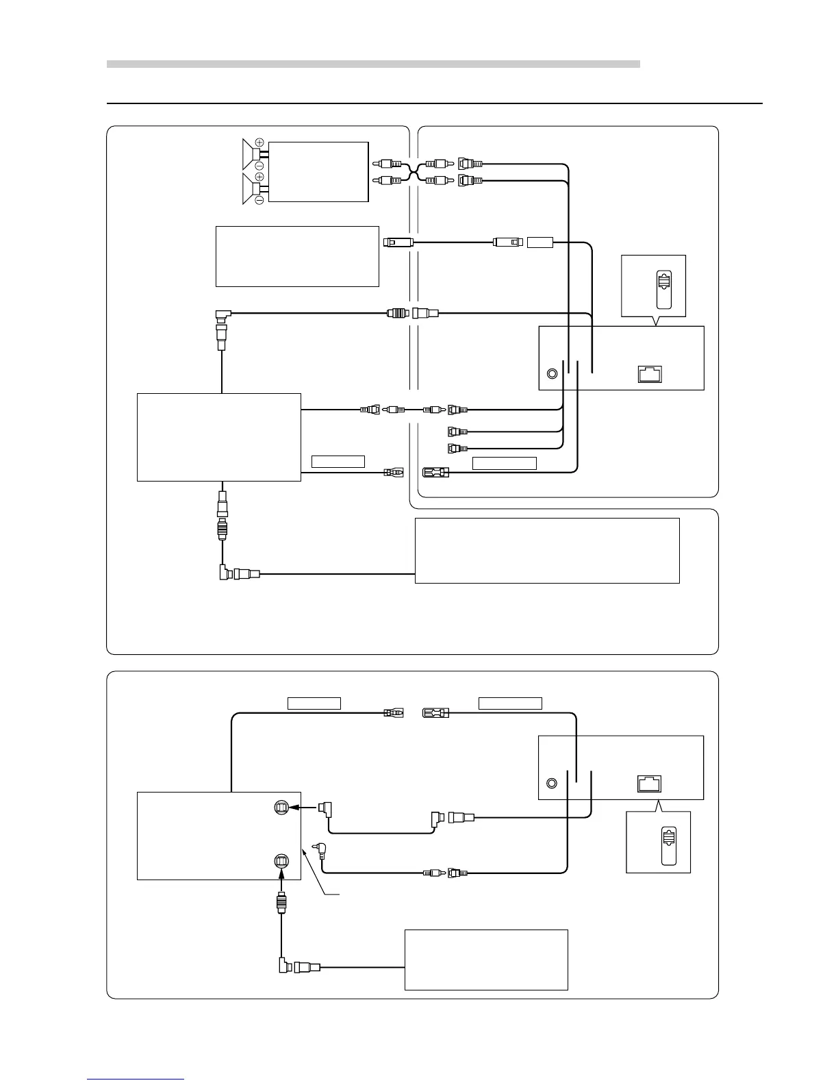
Installation and Connections
System Example 1: Refer also to Basic Connections.
Amplifier
Navigation System
(Sold Separately)
DVD Video Player
(Sold Separately)
Rear or
Subwoofer
Speakers
CD Changer (Ai-NET)
(Sold Separately)
(Yellow)
(Red)
(White)
(Yellow)
REMOTE IN
(White/Brown)
REMOTE OUT
(White/Brown)
When Subwoofer is set to OFF: Output is from Rear speakers.
When Subwoofer is set to ON: Output is from Subwoofer.
For details on how to set the Subwoofer to ON/OFF, see "Subwoofer Control On and OFF" on page 44.
When connecting the DVD changer
DVD Changer
(Sold Separately)
To VIDEO OUT terminal
(Yellow)
CD Changer
(Sold Separately)
REMOTE IN
(White/Brown)
REMOTE OUT
(White/Brown)

Table of Contents

Other manuals for Alpine CVA-1004R

Related product manuals