EasyManua.ls Logo

AMD XILINX VPK180 - Page 28

AMD XILINX VPK180
78 pages
Print Icon
To Next Page IconTo Next Page
To Next Page IconTo Next Page
To Previous Page IconTo Previous Page
To Previous Page IconTo Previous Page
Loading...
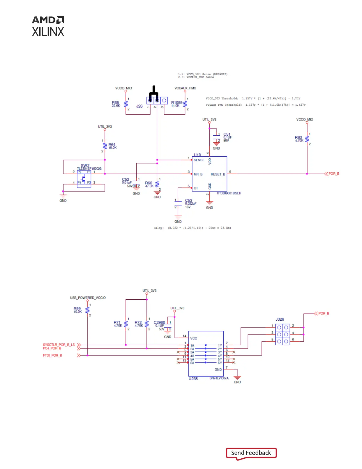
Figure 7: POR_B Reset Circuit
X26016-111821
Chapter 3: Board Component Descriptions
UG1582 (v1.0) February 21, 2023 www.xilinx.com
VPK180 Board User Guide 28
Send Feedback

Related product manuals