EasyManua.ls Logo

Amprobe DMIII - Practical Reports for Electrical Tests; 16.1. Continuity Test On Protective Conductors

Amprobe DMIII
105 pages
Print Icon
To Next Page IconTo Next Page
To Next Page IconTo Next Page
To Previous Page IconTo Previous Page
To Previous Page IconTo Previous Page
Loading...
AMPROBE
DMIII MULTITEST
EN-82
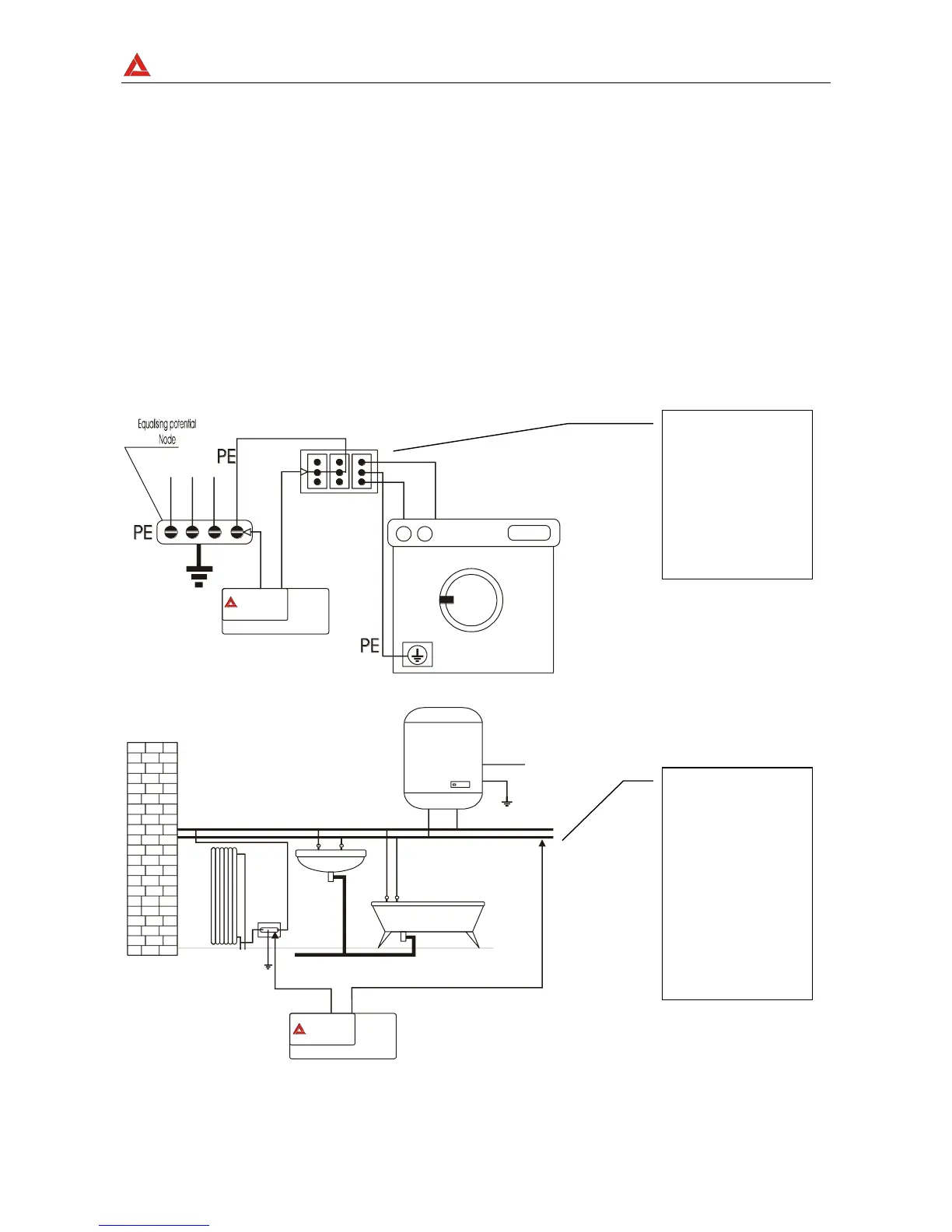
16. PRACTICAL REPORTS FOR ELECTRICAL TESTS
16.1. Continuity Test On Protective Conductors
PURPOSE OF THE TEST
Check the continuity of: protective conductors (PE), main equalising potential
conductors (EQP), secondary equalising potential
conductors (EQS) in TT and TN-S systems.
neutral conductors having functions of protective
conductors (PEN) in TN-C system.
NOTE: This test is to be preceded by a visual check verifying the existence of yellow-
green protective and equalizing potential conductors as well as compliance of
the sections used with the standards’ requirements.
INSTALLATION PARTS TO BE CHECKED
AMPROBE
AMPROBE
Examples for continuity measurement on conductors
Connect one of the
test lead to the
external mass (in
this case the water
pipe) and the other
to the earth
installation using
for example the
protective
conductor of the
closest FM socket.
Connect one of the
test lead to the
protective
conductor of the
FM socket and the
other to the
equalizing potential
node of the earth
installation.

Table of Contents

Related product manuals