EasyManua.ls Logo

ARCA PIXEL 25 N - Electrical Schemes of PIXEL 25 FR, ES 25 FR, IN 25 FR, 29 FR

ARCA PIXEL 25 N
32 pages
Print Icon
To Next Page IconTo Next Page
To Next Page IconTo Next Page
To Previous Page IconTo Previous Page
To Previous Page IconTo Previous Page
Loading...
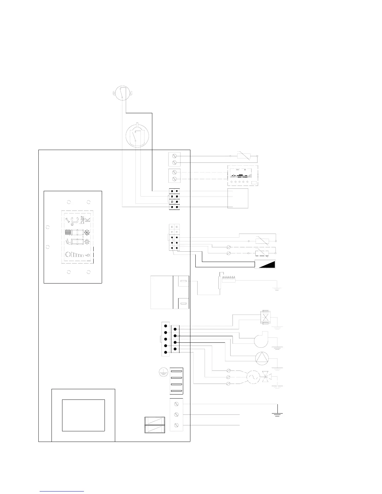
1.8 ELECTRICAL SCHEME of PIXEL 25 FR, PIXEL ES 25 FR,
PIXEL IN 25 FR, PIXEL 29 FR
12
DHW
HEATING SYSTEM
3 WAYS VALVE
EXTERNAL SENSOR
ELECTRODE OF LIGHTING
AND SURVEY
GAS VALVE MODULATOR
1
3
AIR PRESSOSTAT
TERMOSTATO LIMITE
TEMPERATURA ACQUA
AMBIENT
THERMOSTAT/
REMOTE CONTROL
(OPTIONAL)
TRANSDUCER OF
PRESSURE OF HEATING
SYSTEM
P2
P3
P1
SUPPLY SENSOR
DHW SENSOR (OPTIONAL)
L
N
GAS VALVE
FAN
PUMP
FUSE:
2 x 3,15 AF 5x20 - 250 V
GROUND
NEUTRAL
PHASE

Table of Contents

Related product manuals