EasyManua.ls Logo

Atmel ATmega48A - System Clock and Clock Options; Clock Systems and Their Distribution

Atmel ATmega48A
567 pages
Print Icon
To Next Page IconTo Next Page
To Next Page IconTo Next Page
To Previous Page IconTo Previous Page
To Previous Page IconTo Previous Page
Loading...
27
8271D–AVR–05/11
ATmega48A/PA/88A/PA/168A/PA/328/P
9. System Clock and Clock Options
9.1 Clock Systems and their Distribution
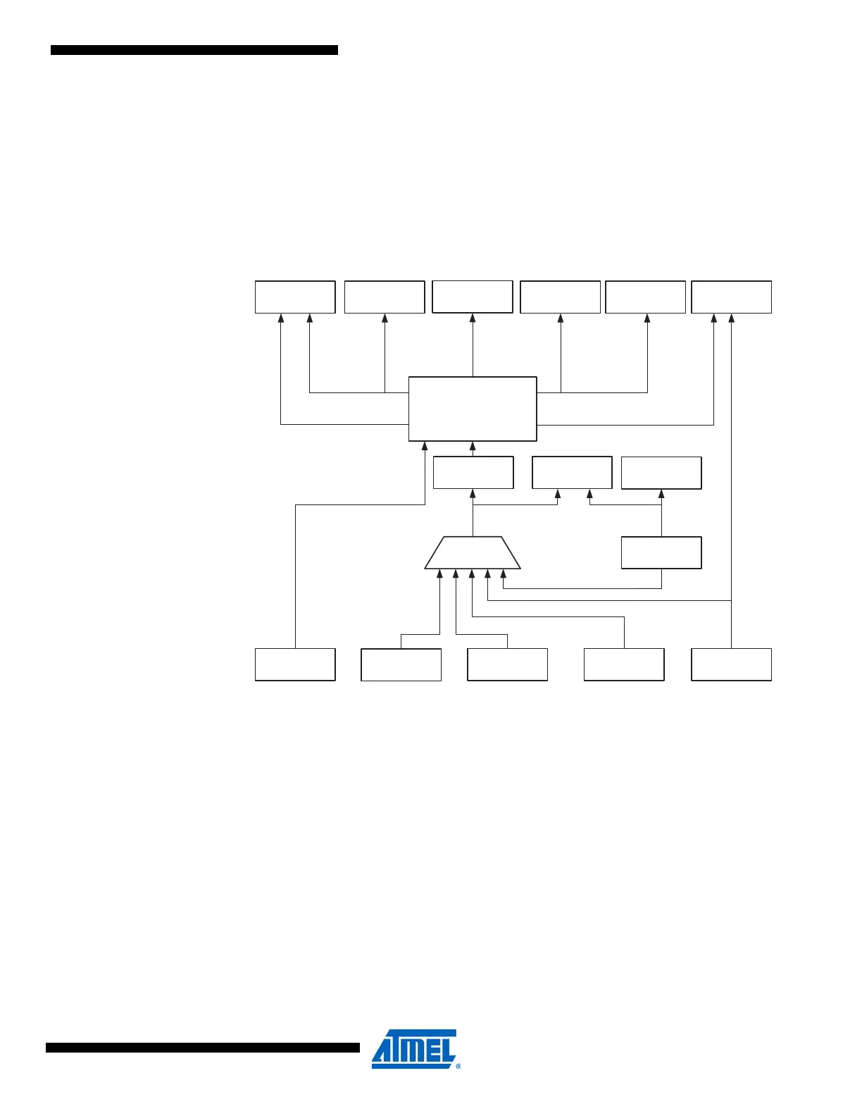
Figure 9-1 presents the principal clock systems in the AVR and their distribution. All of the clocks
need not be active at a given time. In order to reduce power consumption, the clocks to modules
not being used can be halted by using different sleep modes, as described in ”Power Manage-
ment and Sleep Modes” on page 40. The clock systems are detailed below.
Figure 9-1. Clock Distribution
9.1.1 CPU Clock – clk
CPU
The CPU clock is routed to parts of the system concerned with operation of the AVR core.
Examples of such modules are the General Purpose Register File, the Status Register and the
data memory holding the Stack Pointer. Halting the CPU clock inhibits the core from performing
general operations and calculations.
9.1.2 I/O Clock – clk
I/O
The I/O clock is used by the majority of the I/O modules, like Timer/Counters, SPI, and USART.
The I/O clock is also used by the External Interrupt module, but note that start condition detec-
tion in the USI module is carried out asynchronously when clk
I/O
is halted, TWI address
recognition in all sleep modes.
Note: Note that if a level triggered interrupt is used for wake-up from Power-down, the required level
must be held long enough for the MCU to complete the wake-up to trigger the level interrupt. If the
level disappears before the end of the Start-up Time, the MCU will still wake up, but no interrupt
will be generated. The start-up time is defined by the SUT and CKSEL Fuses as described in
”System Clock and Clock Options” on page 27.
General I/O
Modules
Asynchronous
Timer/Counter
CPU Core RAM
clk
I/O
clk
ASY
AVR Clock
Control Unit
clk
CPU
Flash and
EEPROM
clk
FLASH
Source clock
Watchdog Timer
Watchdog
Oscillator
Reset Logic
Clock
Multiplexer
Watchdog clock
Calibrated RC
Oscillator
Timer/Counter
Oscillator
Crystal
Oscillator
Low-frequency
Crystal Oscillator
External Clock
ADC
clk
ADC
System Clock
Prescaler

Table of Contents

Related product manuals