EasyManua.ls Logo

Avid Technology SMARTCAL - Appendix J; HART Communicator Menu Flow Chart

Avid Technology SMARTCAL
55 pages
Print Icon
To Next Page IconTo Next Page
To Next Page IconTo Next Page
To Previous Page IconTo Previous Page
To Previous Page IconTo Previous Page
Loading...
CRANECO.
280N.MIDLANDAVE.,STE258,SADDLEBROOK,NJ07663WWW.AVIDCONTROLS.COM
12/17/12 TECH-440/D.W.O. 23135 Page 54 of 55
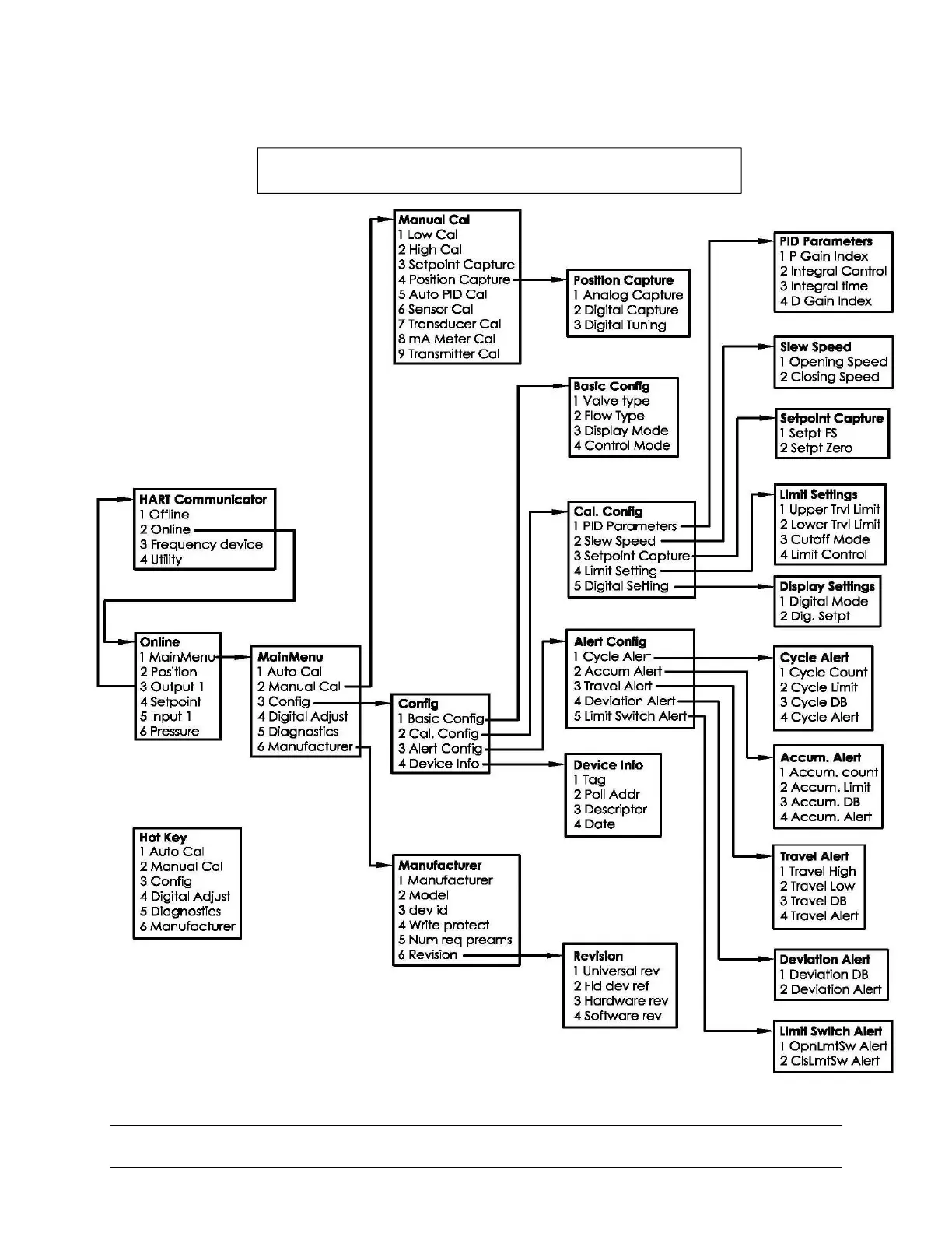
Appendix J
HART
®
Communicator Menu Flow Chart
SmartCal Digital Valve Controller

Table of Contents

Related product manuals