EasyManua.ls Logo

Baxi TXW1AC - Page 20

Baxi TXW1AC
Print Icon
To Next Page IconTo Next Page
To Next Page IconTo Next Page
To Previous Page IconTo Previous Page
To Previous Page IconTo Previous Page
Loading...
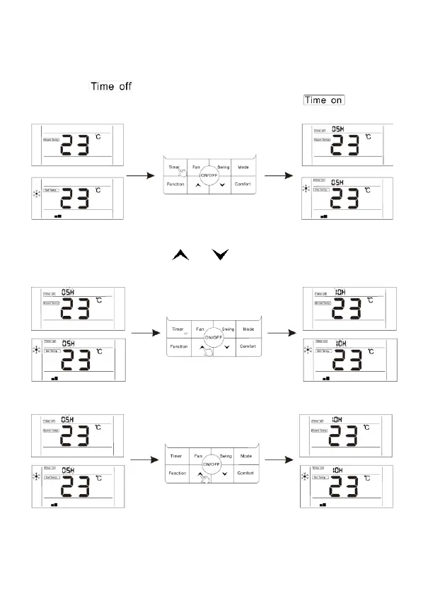
Funzione “Timer”
Gli utenti possono impostare il tempo di spegnimento quando l'unità è in funzione
e impostare il tempo di avvio quando l'unità è spenta.
1. Premere il tasto "Timer" quando l’unità sta funzionando, il display del controllo a
filo mostra " " e l’utente può impostare il timer di spegnimento della
macchina; quando l’unità è spenta, il controller a filo mostra " ", e gli utenti
possono settare il timer di accensione della macchina.
2. Dopo essere entrati nella sezione settaggio Timer, il tempo settato di default è
0.5h, premere quindi i pulsanti " " o " per regolare il timer. Se non si preme
alcun bottone per 10 secondi, il timer settato verrà cancellato e si ritorna allo stato
no-timer.
3. Dopo aver settato il Timer, premere ancora il tasto "Timer per confermare.
L'impostazione del Timer ha successo e la barra temporale smette di lampeggiare.
4. Dopo aver impostato il Timer "Timer On", si può aggiustare la velocità del
ventilatore, la modalità operativa, settare la temperatura e l’oscillazione delle alette.
Se non viene settata alcuna operazione per 10 secondi, il display torna in standby.

Related product manuals