EasyManua.ls Logo

Baxi TXW1AC - Page 35

Baxi TXW1AC
Print Icon
To Next Page IconTo Next Page
To Next Page IconTo Next Page
To Previous Page IconTo Previous Page
To Previous Page IconTo Previous Page
Loading...
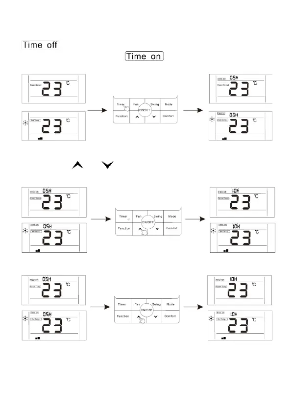
Users can set shutdown timing time when the unit is running, and set starting up
timing time when the unit is stand by.
1. Press "Timer" button when the unit is running, the wired controller will display "
" and users can set the shutdown timing time; when the unit is standby,
the wired controller will display " ", and users can set the starting-up
timing time.
2. After entering timing time setting interface, the default timing time is 0.5h, at this
moment, press " " or " button to regulate the timing time. If the button is not
pressed for 10 seconds, the timing setting will be cancelled, and then return to the
state of non-timing.
3. After the setting of timing, press "Timer” button again to confirm. The timing
setting is successful and the time bar will stop blinking.
4. After the setting "Timer On" function, you can adjust the fan speed, running
mode, set temperature, and swing angle. lf there is no operation for 10 seconds,
standby screen will be displayed.

Related product manuals