EasyManua.ls Logo

Baxi TXW1AC - Page 50

Baxi TXW1AC
Print Icon
To Next Page IconTo Next Page
To Next Page IconTo Next Page
To Previous Page IconTo Previous Page
To Previous Page IconTo Previous Page
Loading...
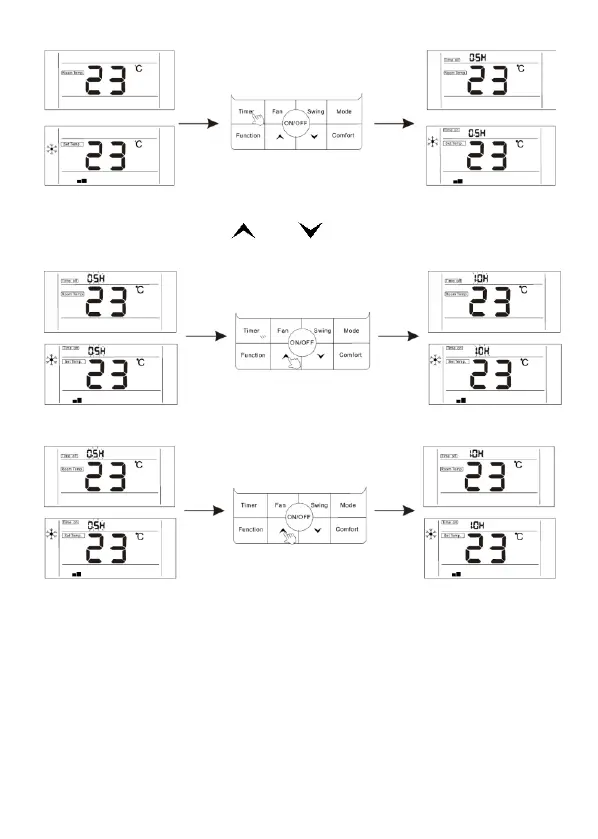
Einschaltzeit einstellen.
2. Nach der Eingabe der Einstellzeit der Schnittstelle beträgt die Standardzeit 0,5 Stunden, zu
diesem Zeitpunkt muss die Taste oder gedrückt werden, um die Zeit zu regulieren.
Falls die Taste 10 Sekunden nicht gedrückt wird, wird die Zeiteinstellung abgebrochen und wird in
den Nicht-Timing-Status zurückversetzt.
3. Nach der Einstellung der Zeit muss erneut zur Bestätigung auf die "Timer"-Taste gedrückt
werden. Die Zeiteinstellung ist erfolgreich und die Zeitleiste wird aufhören zu blinken.
4. Nach der Einstellung der Funktion „Timer On lässt sich die Lüfterdrehzahl, der
Betriebsmodus, die Solltemperatur und der Schwenkwinkel einstellen. Falls für 10 Sekunden kein
Verfahren ausgeführt wird, wird der Standby-Bildschirm angezeigt.

Related product manuals