EasyManua.ls Logo

BenQ G2220HD - Power no Work Troubleshooting; DC;DC Converter

BenQ G2220HD
67 pages
Print Icon
To Next Page IconTo Next Page
To Next Page IconTo Next Page
To Previous Page IconTo Previous Page
To Previous Page IconTo Previous Page
Loading...
- 52 -
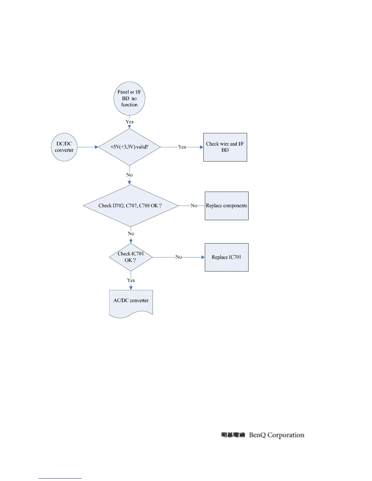
5.6.4 Power no work troubleshooting
5.6.4.1 DC/DC converter

Table of Contents

Other manuals for BenQ G2220HD

Related product manuals