EasyManua.ls Logo

Berchtold CHROMOPHARE E 668 - CHROMOPHAREE 778 with Chromovision HD and 1 C (PAL)

Default Icon
116 pages
Print Icon
To Next Page IconTo Next Page
To Next Page IconTo Next Page
To Previous Page IconTo Previous Page
To Previous Page IconTo Previous Page
Loading...
LED surgical lights, single and combination lights CHROMOPHARE
®
E 778, E 668, E 558
Appendix
102
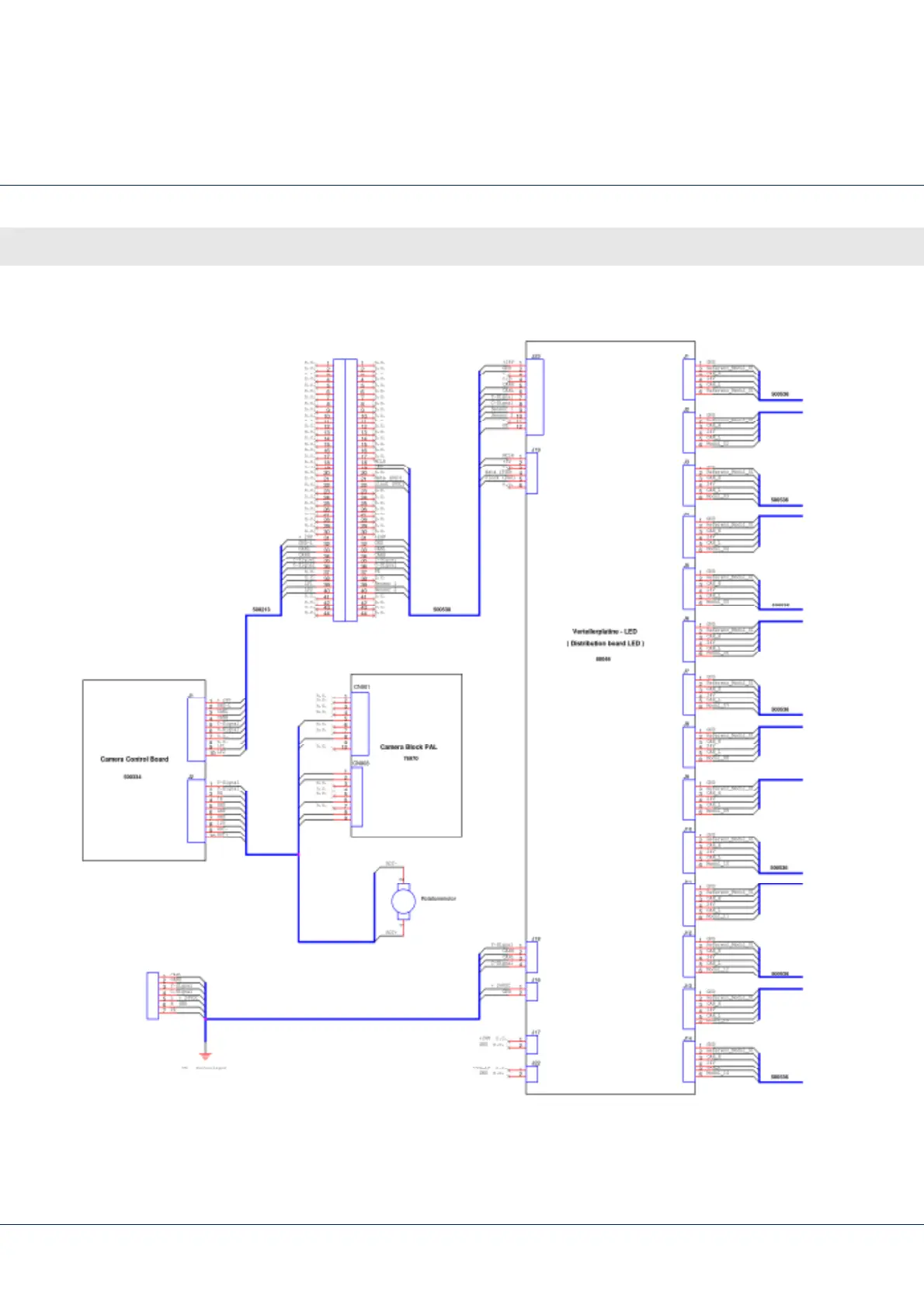
15.2.3 CHROMOPHARE
E 778 with ChromoVision
HD and 1 C (PAL)
Fig. 67 Diagram CHROMOPHARE
E 778 with ChromoVision
HD and 1 C (PAL)

Table of Contents

Related product manuals