EasyManua.ls Logo

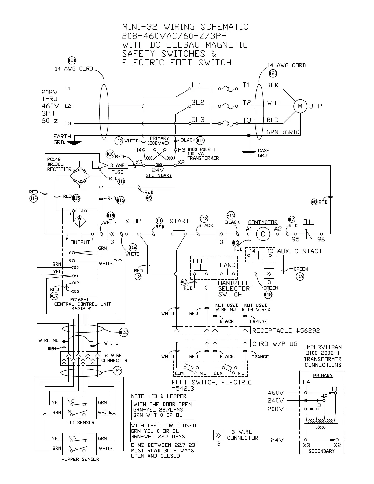
BIRO Mini-32 - Safety Label Locations and Content; Label Placement Illustrations; Warning and Wiring Label Information

BIRO Mini-32
32 pages
Print Icon
To Next Page IconTo Next Page
To Next Page IconTo Next Page
To Previous Page IconTo Previous Page
To Previous Page IconTo Previous Page
Loading...
24
Serial No.
2133 on

Related product manuals