EasyManua.ls Logo

BLEMO ER23 - Supervision and Control in LINE Mode; IEC 61800-7 Status Chart Overview

BLEMO ER23
70 pages
Print Icon
To Next Page IconTo Next Page
To Next Page IconTo Next Page
To Previous Page IconTo Previous Page
To Previous Page IconTo Previous Page
Loading...
10
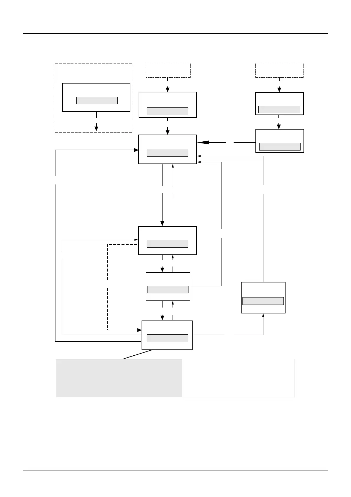
Supervision and control in LINE mode
IEC 61800-7 status chart
Shutdown
CMD =16#0006
13
0
X
1
Quick stop active
Emergency stop
MSK =16#0007
"rdY, dCb"
2
7
14
15
Enable
operation
CMD =16#xxxF
Enable
operation
CMD =16#xxxF
Disable
operation
CMD =16#0007
4 5
11
12
Switch on
CMD =16#0007
Shutdown
CMD =16#0006
Shutdown
CMD =16#0006
Quick stop
CMD =16#0002
3
3A
8
9
6
10
Key
IEC 61800-7 drive status
Drive status applied to ATV
MSK= 16#xxxx
"ATV terminal display"
Transition
condition
CMD = 16#xxxx
Not ready to switch on
ATV powered off
MSK= 16#0000
Enter the status 
chart
Switch on disabled
ATV locked
MSK= 16#0040
"nSt"
Fault cleared and
ATV fault state reset
CMD =16#0080
Detected 
fault
All states
Malfunction
reaction active
MSK= 16#xxxx
Malfunction
ATV in fault state
MSK = 16#0008
Disable
voltage
CMD = 16#0000
or
modification of
a configuration
parameter
(motor stopped)
or
Quick stop
CMD = 16#0002
Disable
voltage
CMD = 16#0000
or
modification of
a configuration 
parameter
(motor stopped)
or
Quick stop
CMD = 16#0002
Disable voltage
CMD = 16#0000
or
modification of
a configuration
parameter
(motor stopped)
or
STOP key on
display terminal
or
STOP at terminals
Switched on
ATV ready
MSK = 16#0023
"nSt"
Ready to switch on
ATV waiting
MSK = 16#0021
"nSt"
Operation enabled
ATV running
MSK = 16#0027
"rUn, rdY, ..."
Examples:
ETA = 16#0627 : Normal stop or
Forward operation, speed reached
ETA = 16#8627 : Reverse operation, speed reached
ETA = 16#0227 : Forward operation, ACC or DEC
ETA = 16#8227 : Reverse operation, ACC or DEC
Examples (default configuration):
CMD = 16#000F : Forward operation
CMD = 16#080F : Reverse operation
CMD = 16#100F : Stop (configured by "Stt")
CMD = 16#200F : DC injection stop
CMD = 16#400F : Fast stop
Exiting the "Operation enabled" status via a "Disable voltage" (9) or "Shutdown" (8) command causes a freewheel stop.
Disable voltage
CMD = 16#0000
or
modification of
a configuration
parameter
(motor stopped)
or
STOP key on
display terminal
or
STOP at terminals
MSK - ETA masked by 16#006F
ER23 powered off
ER23 locked
Drive status applied to ER23
ER23 in fault state
ER23 fault state reset
ER23 waiting
ER23 ready
ER23 running
"ER23 terminal display"