EasyManua.ls Logo

BLU Products BLU DASH - Baseband Common Fault; Cannot download fault check flow

BLU Products BLU DASH
25 pages
Print Icon
To Next Page IconTo Next Page
To Next Page IconTo Next Page
To Previous Page IconTo Previous Page
To Previous Page IconTo Previous Page
Loading...
2-2 PCBA negative diagram
The following project will introduce the troubleshooting process of mobile phone of
motherboard.
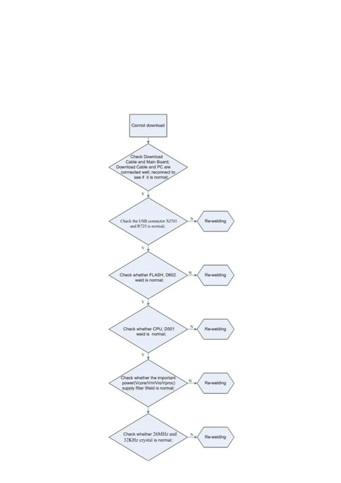
2.1 Baseband Common Fault
2.1.1 Cannot download fault check flow
1

Related product manuals