EasyManua.ls Logo

BLU Products BLU DASH - No Vibration; No Ring

BLU Products BLU DASH
25 pages
Print Icon
To Next Page IconTo Next Page
To Next Page IconTo Next Page
To Previous Page IconTo Previous Page
To Previous Page IconTo Previous Page
Loading...
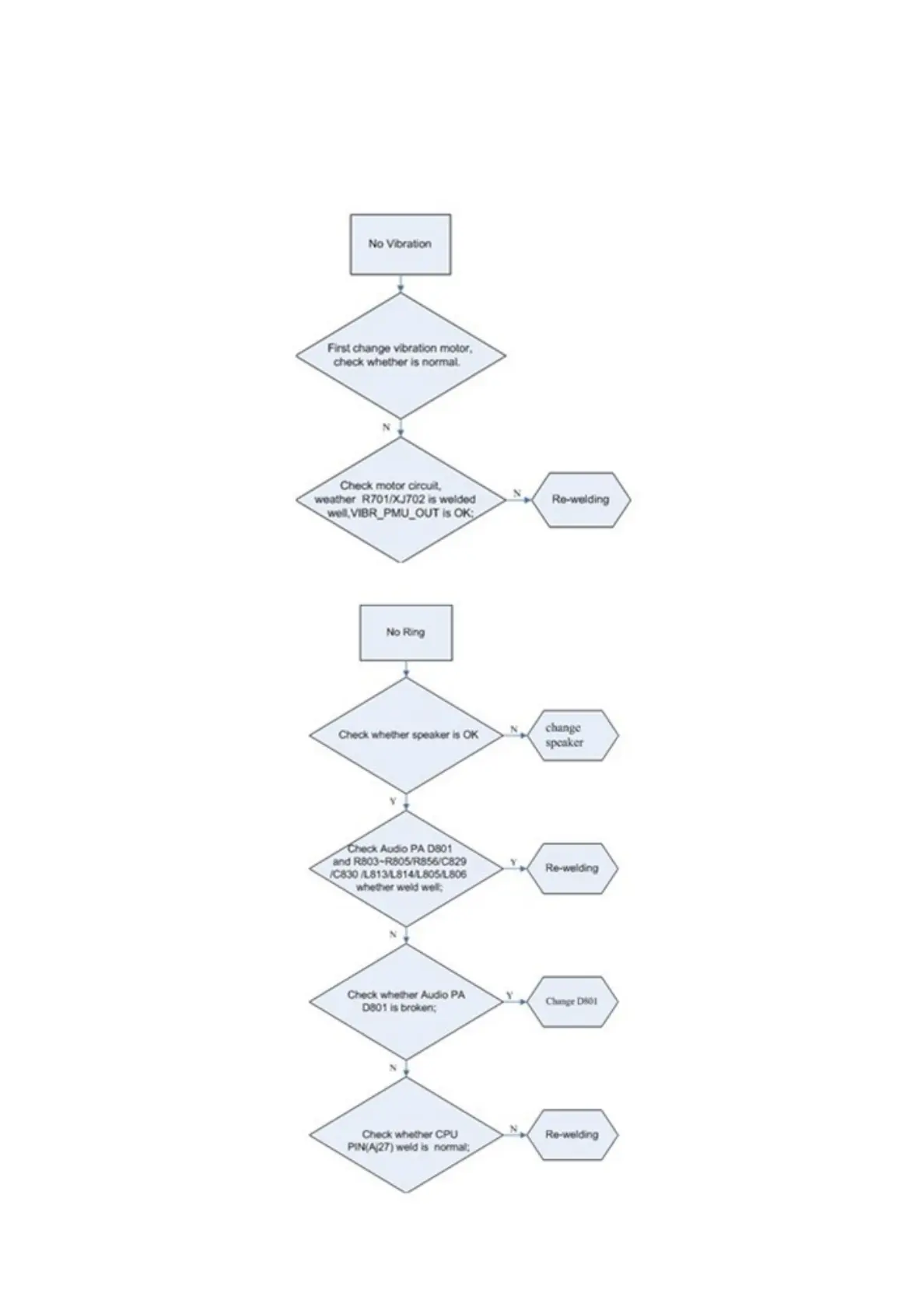
2.1.4 No Vibration
2.1.5 No Ring
1

Related product manuals