EasyManua.ls Logo

BLU Products BLU DASH - Cannot power on fault check flow

BLU Products BLU DASH
25 pages
Print Icon
To Next Page IconTo Next Page
To Next Page IconTo Next Page
To Previous Page IconTo Previous Page
To Previous Page IconTo Previous Page
Loading...
Notice: MTK continuously updated FlashTool, please use the latest Flash Tool.
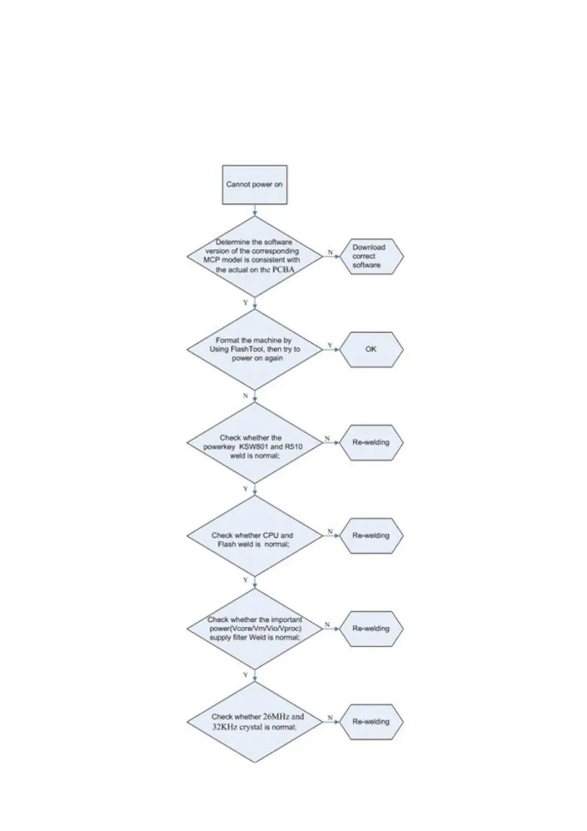
2.1.2 Cannot power on fault check flow

Related product manuals