EasyManua.ls Logo

BLU Products BLU DASH - Capacitive Touch Panel abnormal; Can not recognize T Card fault check flow

BLU Products BLU DASH
25 pages
Print Icon
To Next Page IconTo Next Page
To Next Page IconTo Next Page
To Previous Page IconTo Previous Page
To Previous Page IconTo Previous Page
Loading...
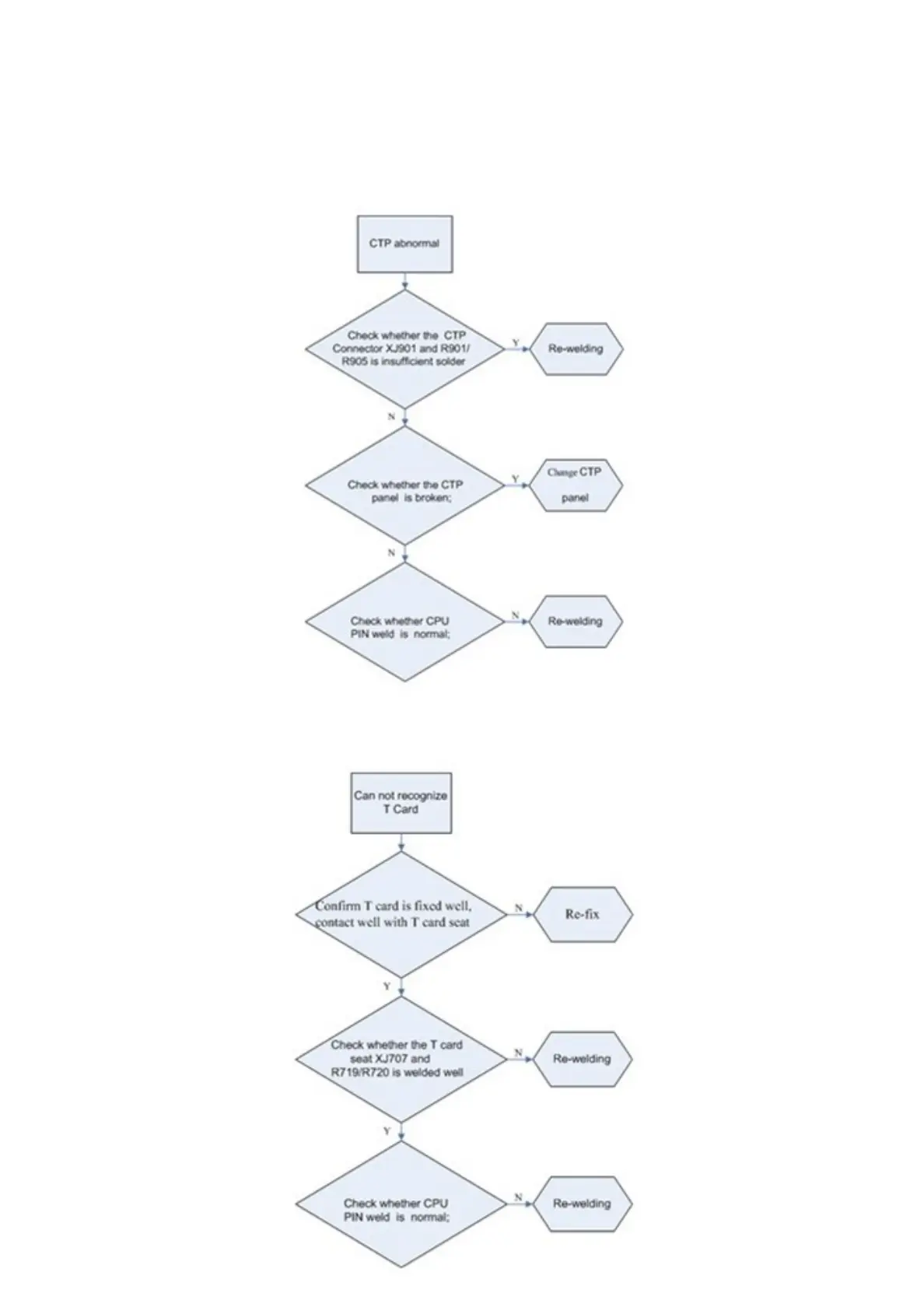
2.1.10 Capacitive Touch Panel abnormal
2.1.11 Can not recognize T Card fault check flow
1

Related product manuals