EasyManua.ls Logo

BLU Products BLU DASH - ALS;PS Sensor abnormal

BLU Products BLU DASH
25 pages
Print Icon
To Next Page IconTo Next Page
To Next Page IconTo Next Page
To Previous Page IconTo Previous Page
To Previous Page IconTo Previous Page
Loading...
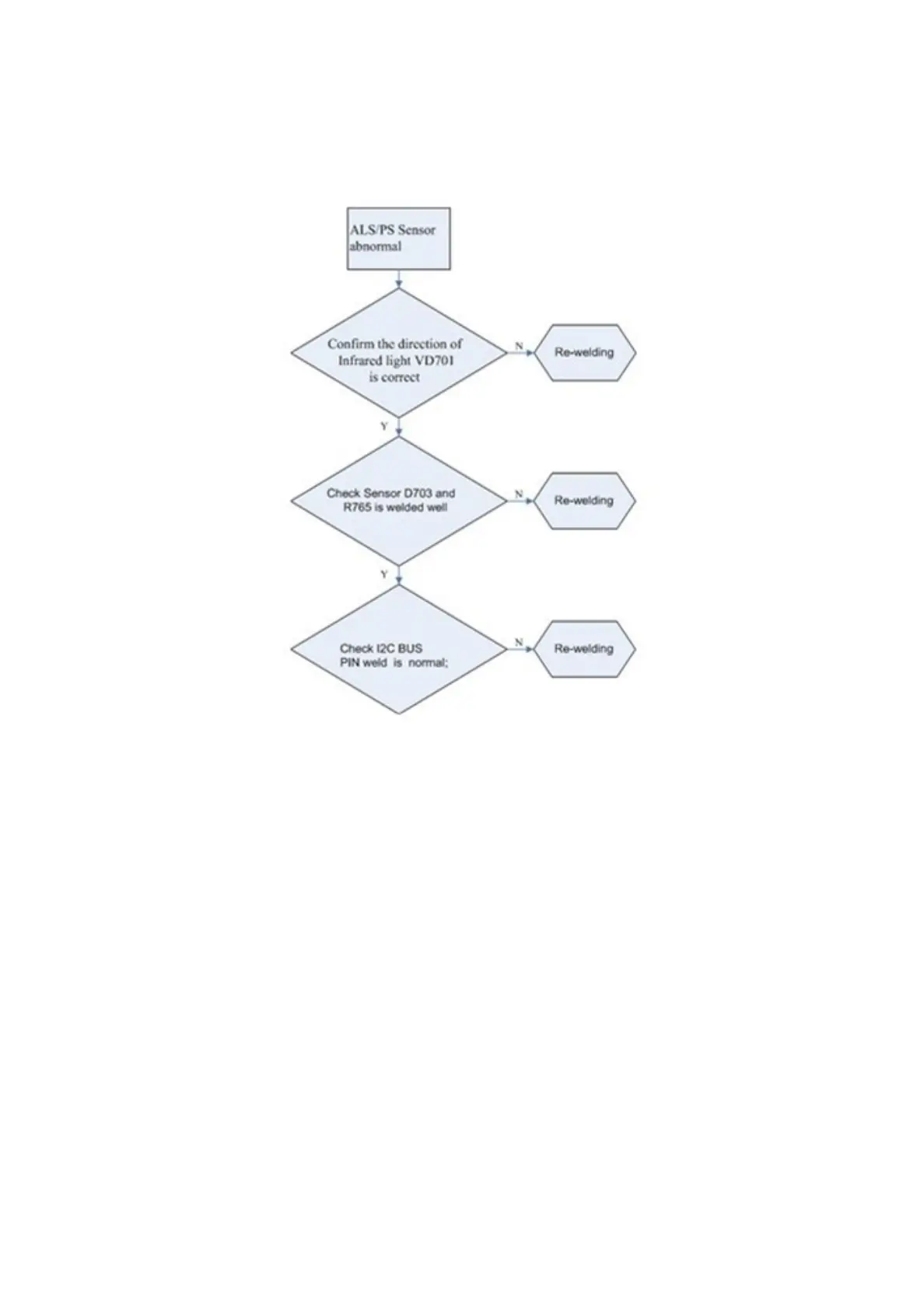
2.1.13 ALS/PS Sensor abnormal
1

Related product manuals