EasyManua.ls Logo

BLU Products BLU DASH - WIFI;BT Fault; FM Fault

BLU Products BLU DASH
25 pages
Print Icon
To Previous Page IconTo Previous Page
To Previous Page IconTo Previous Page
Loading...
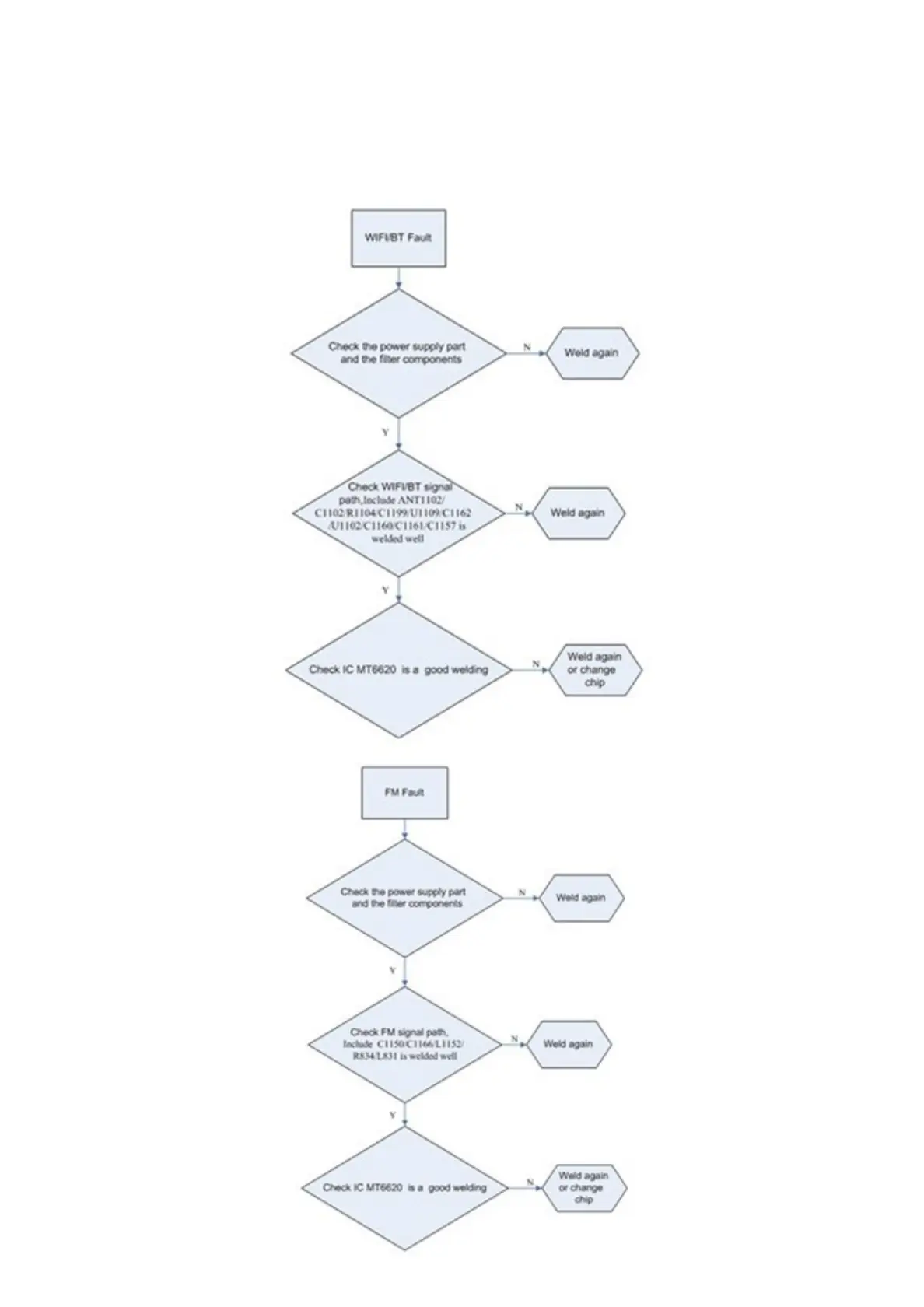
2.3.2 WIFI/BT Fault
2.3.3 FM Fault
1

Related product manuals