EasyManua.ls Logo

BLU Products BLU DASH - Cannot charge fault check flow

BLU Products BLU DASH
25 pages
Print Icon
To Next Page IconTo Next Page
To Next Page IconTo Next Page
To Previous Page IconTo Previous Page
To Previous Page IconTo Previous Page
Loading...
Notice: Before formatting, please save the final calibration measure information of the cell phone, formatting and
re-written into the mobile phone after formatting. Or make the final measurement calibration again after formatted.
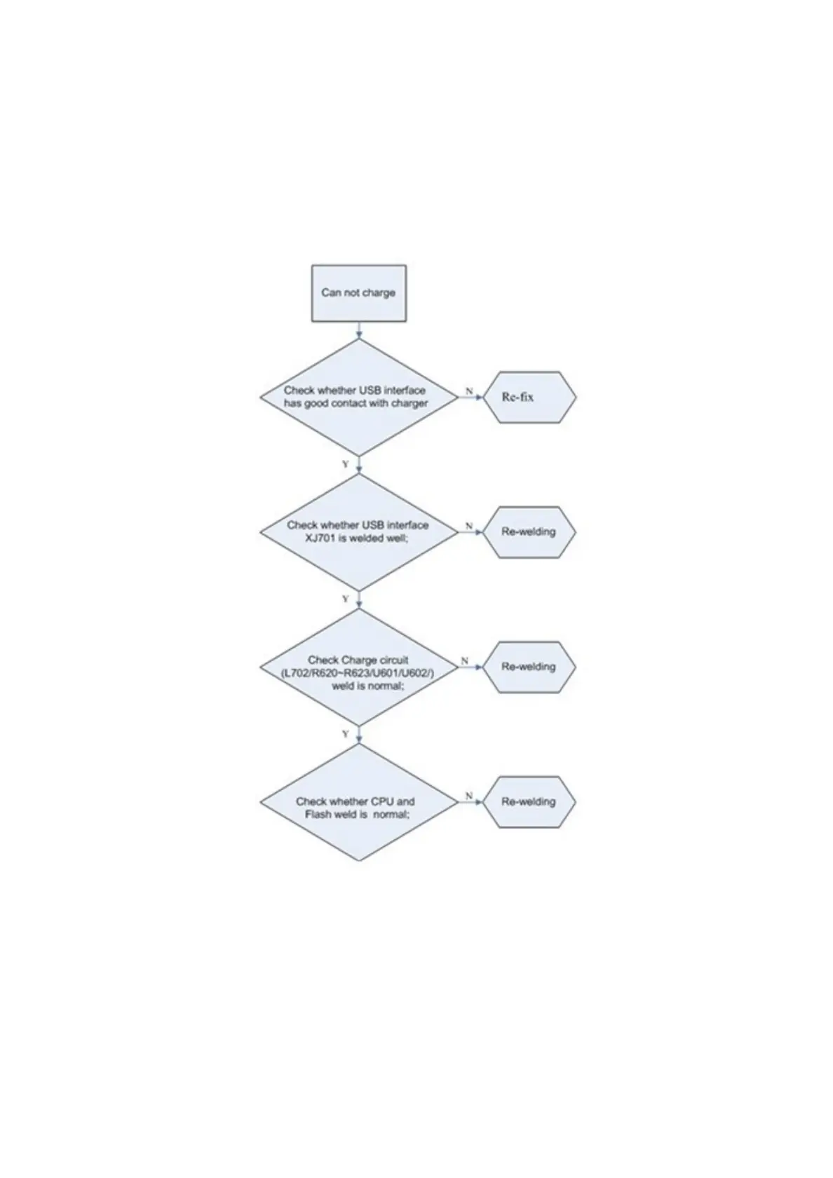
2.1.3 Cannot charge fault check flow
1

Related product manuals