EasyManua.ls Logo

BLU Products BLU DASH - Can not recognize SIM Card fault check flow

BLU Products BLU DASH
25 pages
Print Icon
To Next Page IconTo Next Page
To Next Page IconTo Next Page
To Previous Page IconTo Previous Page
To Previous Page IconTo Previous Page
Loading...
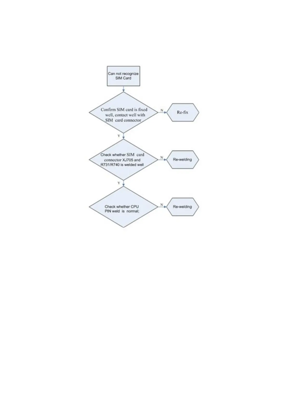
2.1.12 Can not recognize SIM Card fault check flow
1

Related product manuals