EasyManua.ls Logo

Bosch D296 - Quick start installation flowchart

Bosch D296
32 pages
Print Icon
To Next Page IconTo Next Page
To Next Page IconTo Next Page
To Previous Page IconTo Previous Page
To Previous Page IconTo Previous Page
Loading...
Long-range beam smoke detectors Mounting | en 15
Bosch Security Systems, Inc. Installation manual 2017.03 | 7.0 | F.01U.068.899
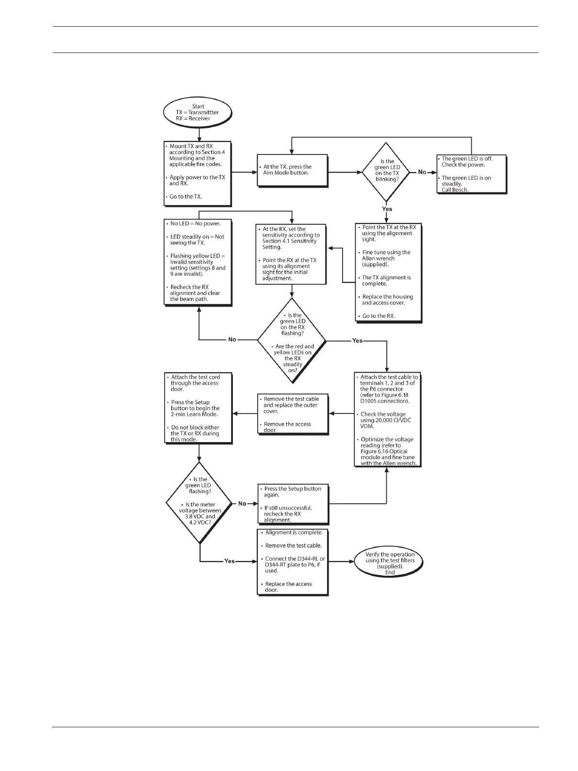
4.2 Quick start installation flowchart
Figure4.4: Installation Flowchart

Other manuals for Bosch D296

Related product manuals