EasyManua.ls Logo

Bosch LV012 - Page 55

Bosch LV012
64 pages
Print Icon
To Next Page IconTo Next Page
To Next Page IconTo Next Page
To Previous Page IconTo Previous Page
To Previous Page IconTo Previous Page
Loading...
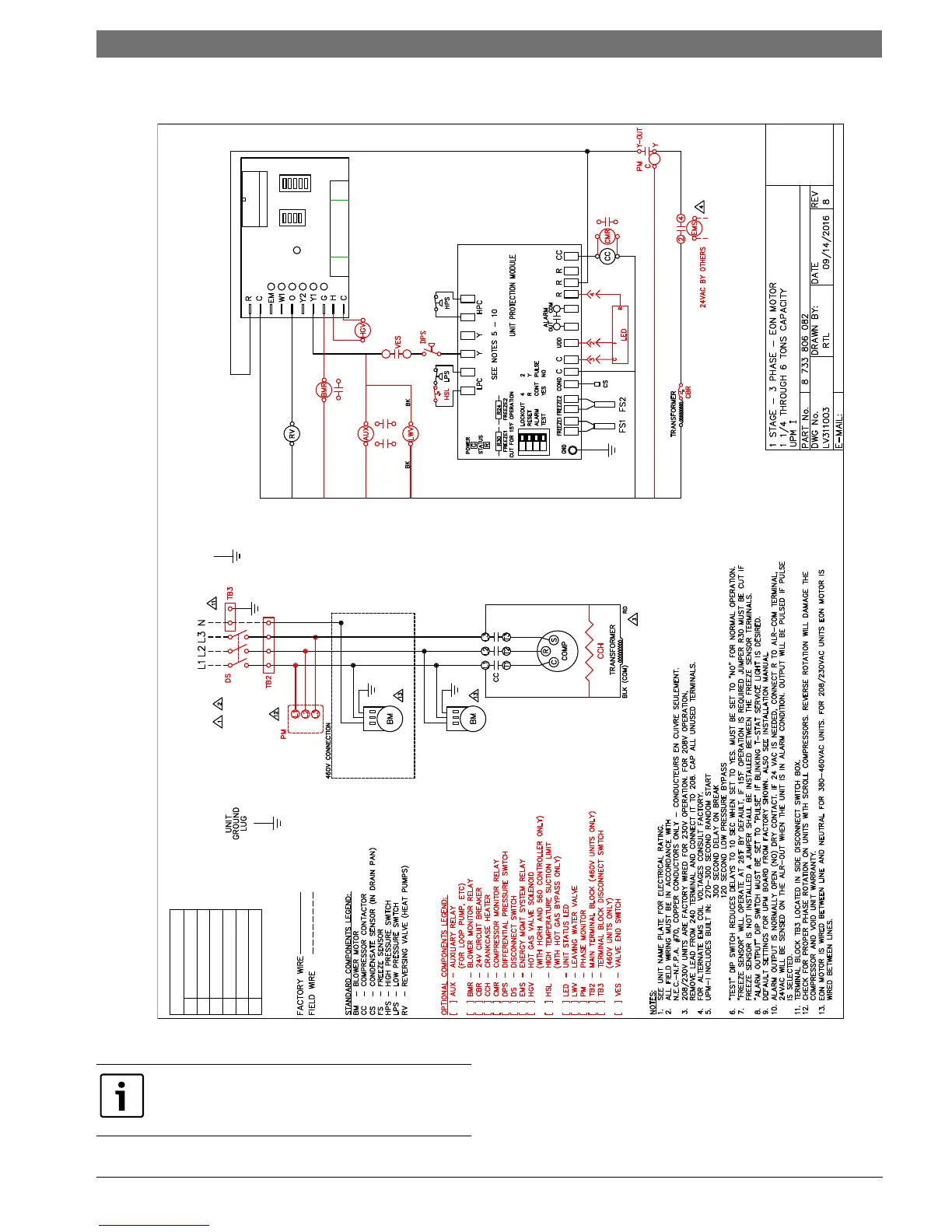
Wiring Diagrams | 55LV Heat Pump Series
8 733 905 683 (2016/09)LV Heat Pump Series
Figure # 25
THERMOSTAT
R C G O Y1 Y2 W1 W2 H C
CFM
ADJUST
TO ECM MOTOR
A
B
C
D
NORM
(+)
(-)
TEST
YES
HGRH
NO
CFM
UPM STATUS LED - BLINK CODES
1
HIGH PRESSURE FAULT
2
LOW PRESSURE FAULT
3 CONDENDSER FREEZE CONDITION
4 CONDENSATE OVERFLOW FAULT
5
BROWN OUT FAULT
6 EVAPORATOR FREEZE CONDITION
FOR REFERENCE ONLY Actual unit wiring may
vary from this example. Always refer to the wiring
diagram attached to the unit.

Table of Contents

Related product manuals