EasyManua.ls Logo

Branson 4015h - Turn Signal Lamp Switch, Hazard Warning Flasher and Flasher Unit

Branson 4015h
454 pages
Print Icon
To Next Page IconTo Next Page
To Next Page IconTo Next Page
To Previous Page IconTo Previous Page
To Previous Page IconTo Previous Page
Loading...
7
-
19
42hW-201601
CHAPTER 7 ELECTRIC SYSTEM
7
3015R(h)/3515R(h)/4015R(h)/F36R(h)/F42R(h) TRACTOR
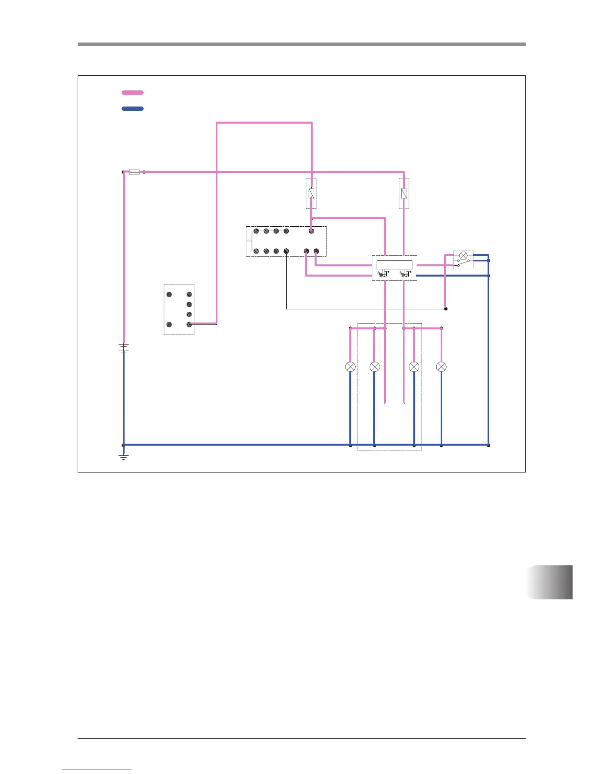
4.7 TURN SIGNAL LAMP SWITCH, HAZARD WARNING FLASHER AND FLASHER UNIT
 

                                     



                                                    
 


                 
            
                


                  


#8
#8#
#3
#8
'38
583
)
#
5 3
#
-
5(:
58-
5(#
58(
6#
'3(
5(
5(:
#"55&3:
'64&#-*/,108&3
,&:48*5$)
$0.#*/"5*0/48*5$)
%*3&$5*0/4*(/"--".1353"*-&3
%*3&$5*0/4*(/"--".1-53"*-&3
%*3&$5*0/4*(/"--".1-
%*3&$5*0/4*(/"--".13
3&"3$0.#*/"5*0/-".13
.&5&31"/&-
3&"3$0.#*/"5*0/-".13
.&5&31"/&-
'-"4)&36/*5
)";"3%48
"
'64&
'64&
"
$
#3
#3
&
$
#
SRZHU
JURXQG
6015W709C

Table of Contents

Related product manuals