EasyManua.ls Logo

Bunn ICB - Wiring Diagrams

Bunn ICB
70 pages
Print Icon
To Next Page IconTo Next Page
To Next Page IconTo Next Page
To Previous Page IconTo Previous Page
To Previous Page IconTo Previous Page
Loading...
Page 69
MEMORY
BOARD
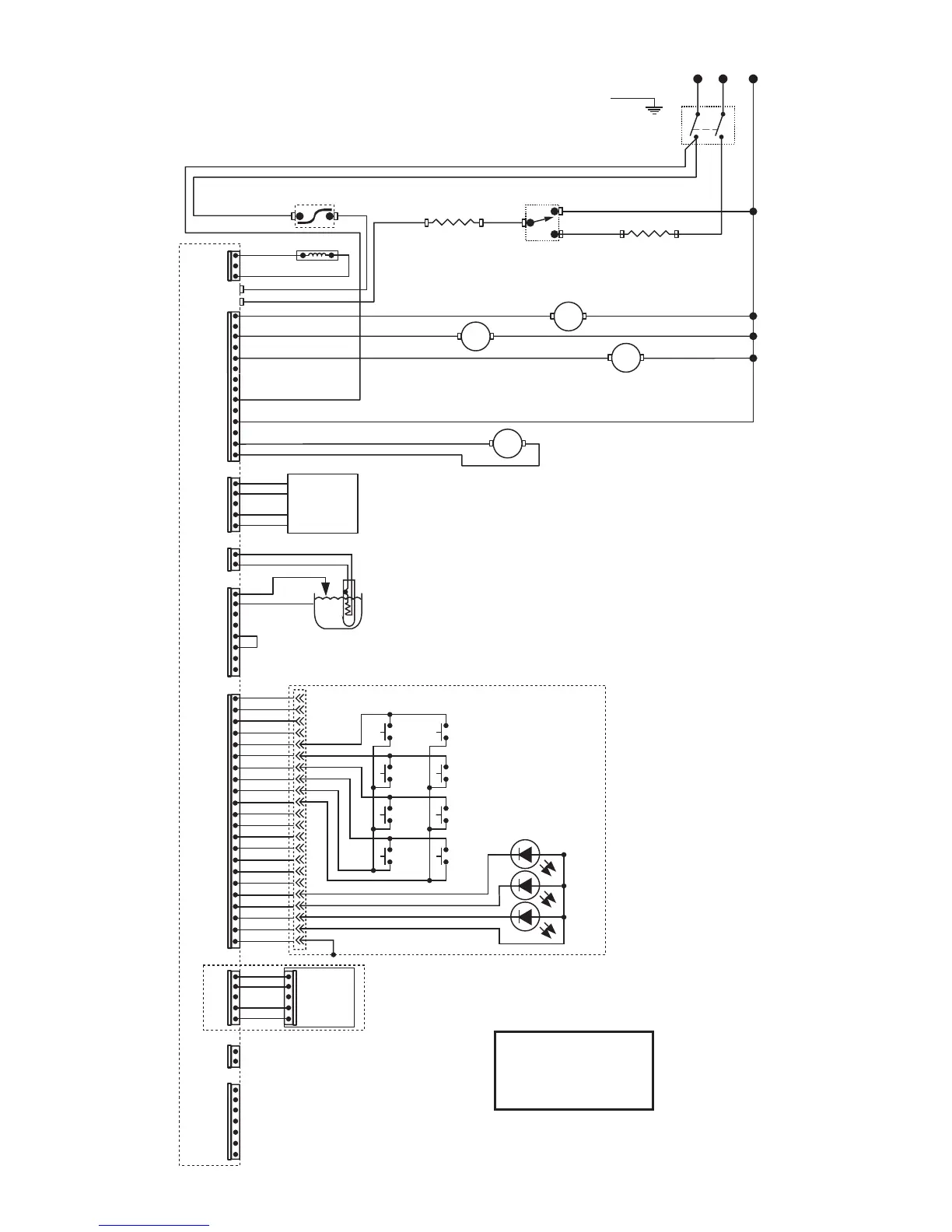
SCHEMATIC WIRING DIAGRAM ICB-DV
37299.0000B 02/07 ©2004 BUNN-O-MATIC CORPORATION
BLU-14
BLU-14
LIMIT
THERMOSTAT
WHI
WHI
WHI/RED
WHI/VIO
WHI/RED
WHI
WHI
REFILL
DISPENSE
J1-1
J1-2
J17-1
J17-5
J15-1
J15-5
J17-10
J17-14
C
O
N
T
R
O
L
P
C
B
O
A
R
D
COM
N.O.
VIO
BLK
BLK-14
BLK-14
BLK-14
WHI/GRN
WHI/GRN
WHI/BLU
WHI
WHI/BLU
FUNNEL SENSOR
120V AC 2 WIRE
120/208V AC 3 WIRE
120/240V AC 3 WIRE
SINGLE PHASE
BLK
BLK
RED
WHI
GRN
CONTROL PANEL ASSY
J2-1
1
22
J2-5
J2-15
J2-20
J2-22
J2-10
PROG L
BREW
A
PROG R
BREW
C
STATIC
SHIELD
J3-1
J3-8
J3-5
BLK
PNK
WHI
GRN
LEVEL
PROBE
t
WHI-14
WHI/VIO-14
BLU-14
RED-14
TANK HEATER
1680W
TANK HEATER
2268W
SELECTOR
SWITCH
J13-1
BYPASS
SOL
SOL
FUNNEL LOCK
(Optional)
BRN/BLK
BRN/WHI
SOL
SOL
TRANSFORMER
10VA
J16-1
J16-5
J18-1
J9-1
J9-7
13
FULL
FULL
HALF
HALF
ON/OFF
ON/OFF
BREW
B
White Strip-Tac Plus
Black Ink
Finished Size: 6.0" x 10.50"
~75% Reduction
GRN
BLK-18
N
L1
L2
WHI
BLK
RED
BLK-14
MAIN ON/OFF SWITCH
(Late Models only)
(Early Models only)
37077 091704

Other manuals for Bunn ICB

Related product manuals