Home
CAB
Printer
A6
Page 106
CAB A6 - Page 106
119 pages
Manual
Save Page as PDF
To Next Page
To Next Page
To Previous Page
To Previous Page
Loading...
Index 1 04-09-04
C-14
Serviceanleitung / Service Manual
/
/
/
Anlage C:
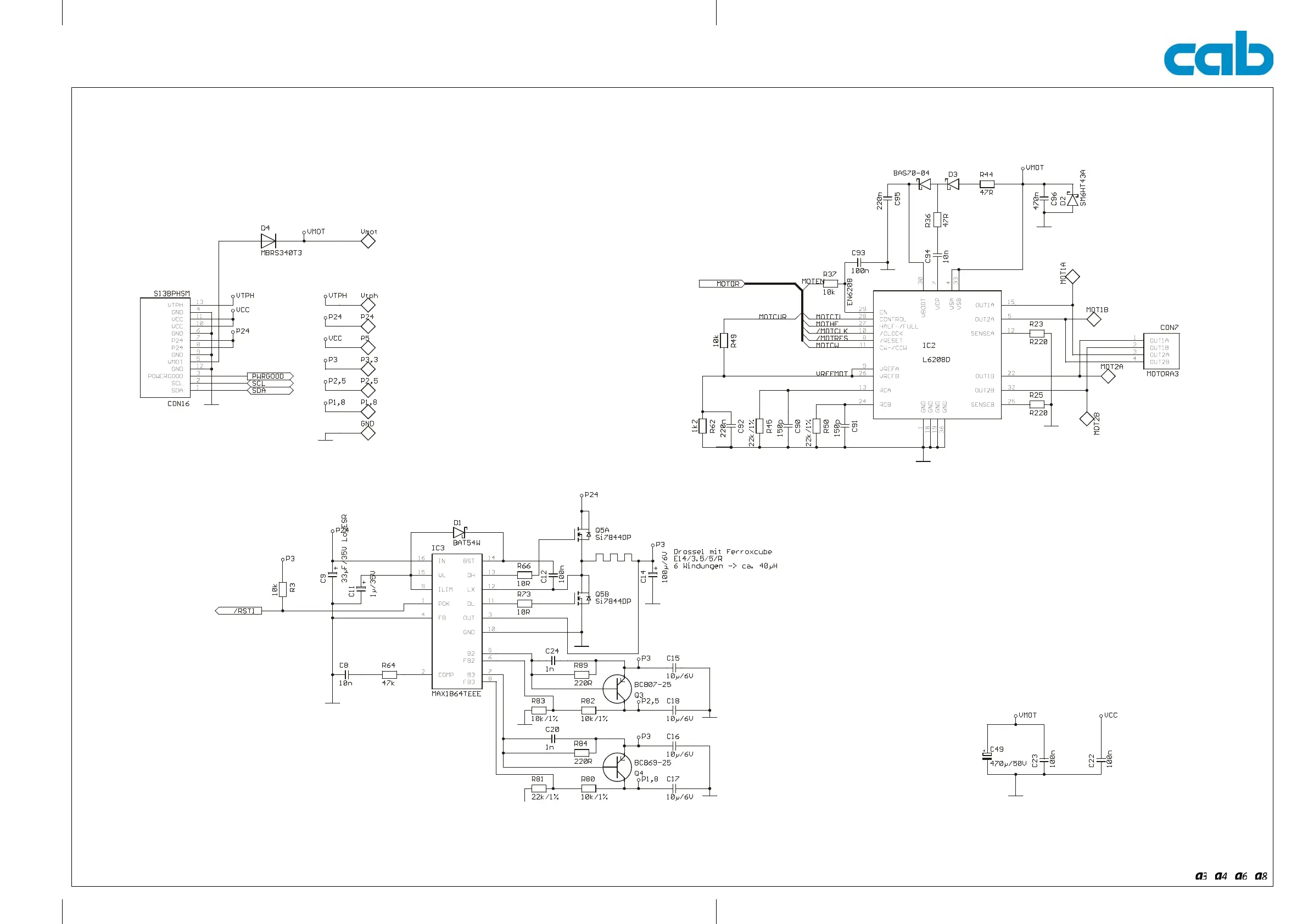
Stromlaufplan Leiterplatte CPU A4, A6, A8 : Netzteil, Antrieb
Appendix
C:
Circuit Diagram Mainboard A4, A6, A8 (PCB CPU) : Power Supply, Motor Driver
105
107
Table of Contents
Main Page
German
3
Table of Contents
3
Einführung
5
Hinweise für den Benutzer
5
Wichtige Informationen
5
Allgemeine Sicherheitshinweise
6
Sicherheit Beim Umgang mit Elektrizität
7
Leistungsmerkmale
8
Gerätetypen
9
Lieferumfang
10
Optionen
10
Teile des Etikettendruckers
11
1.10 Technische Daten
14
Erweiterte Gerätefunktionen für den Service
19
Der Serviceschlüssel
19
Erweiterte Funktionen IM Menü "Einstellungen
20
Geräteeinstellungen
20
Druckparameter
21
Schnittstellen
22
Erweiterte Funktionen IM Menü "Test
23
Statusausdruck
24
Geräteliste
26
Ereignisliste
28
IFFS Inhalt Drucken
29
Erweiterte Funktionen IM Menü "Service
30
Servicezähler Löschen
30
Etikettenlichtschranke Abgleichen
32
NVRAM Sichern
33
NVRAM Laden
34
Wartung
35
Allgemeine Reinigung
35
Reinigung des Druckkopfes
35
Reinigung der Druckwalze
36
Reinigung der Etikettenlichtschranke
36
Etikettenlichtschranke bei A3 und A4
36
Etikettenlichtschranke bei A6 und A8
37
Wechsel von Baugruppen
39
Liste der Benötigten Werkzeuge
39
Demontage des Kunststoffdeckels
39
Wechsel des Druckkopfes
40
Wechsel des Druckkopfes A3, A4, A8
40
Wechsel des Druckkopfes A6
42
Wechsel von Druckwalze und Umlenkwalze
44
Wechsel der Rutschkupplungen
46
Wechsel der Etikettenlichtschranke
49
Wechsel der Leiterplatte CPU
51
Wechsel des Netzteils A3
54
Drucker A3 bis Seriennummer 14999
54
Drucker A3 Ab Seriennummer 15000
57
Wechsel des Netzteils A4, A6
59
Drucker A4/A6 bis Seriennummer 14999
59
Drucker A4/A6 Ab Seriennummer 15000
62
4.10 Wechsel des Netzteils A8
64
Justagen, Einstellungen und Abgleiche
66
Justage der Wickelmomente
66
Justage der Druckmechanik
72
Einstellelemente
72
Justage
75
Justage Riemenspannung Motor Hauptantrieb
78
Justage Kopfschalter
79
Fehlersuche und Fehlerbeseitigung
80
Fehler während des Druckbetriebs
80
Ausfall von Gerätefunktionen
82
Permanent Angezeigte Hardwarefehler
84
Anlage a - Ersatzteile
87
Index
116
English
5
Introduction
5
Scope of Information
5
Important Information
5
General Safety Instructions
6
Safe Handling of Electricity
7
Features
8
Device Types
9
Package Contents
10
Optional Features
10
Printer Component Location
11
1.10 Technical Specifications
14
Expanded Functions for Servicing
19
The Service Key
19
Expanded Functions in the "Setup" Menu
20
Machine Parameters
20
Print Parameters
21
Interfaces
22
Expanded Functions in the "Test" Menu
23
Status Print
24
Device List
26
Event Log
28
Print Directory of IFFS
29
Expanded Functions in the "Service" Menu
30
Clearing the Service Counters
30
Adjusting the Label Edge Sensor
32
Save NVRAM
33
Load NVRAM
34
Maintenance
35
General Cleaning
35
Cleaning the Printhead
35
Cleaning the Print Roller
36
Cleaning the Label Edge Sensor
36
Label Edge Sensor of A3 and A4
36
Label Edge Sensor of A6 and A8
37
Replacing Assembly Units
39
List of Recommended Tools
39
Removing the Plastic Cover
39
Replacing the Printhead
40
Replacing the Printhead A3, A4, A8
40
Replacing the Printhead A6
42
Replacing the Print Roller and the Rewind Assist Roller
44
Replacing the Slipping Clutches
46
Replacing the Label Edge Sensor
49
Replacing the PCB CPU
51
Replacing the A3 Power Supply
54
A3 Printers up to Serial Number 14999
54
A3 Printers with Serial Number 15000 or Higher
57
Replacing the A4/A6 Power Supply
59
A4/A6 Printers up to Serial Number 14999
59
A4/A6 Printers with Serial Number 15000 or Higher62
62
4.10 Replacing the A8 Power Supply
64
Adjustments, Settings and Alignments
66
Adjusting the Hub Torques
66
Adjusting the Print Mechanism
72
Adjusting Elements
72
Adjustment
75
Adjusting the Belt Tension of the Main Motor Drive
78
Adjusting the Head Switch
79
Trouble Diagnosis and Correction
80
Errors During Printing
80
Failure of Device Functions
82
Permananently Displayed Hardware Errors
84
Appendix A - Spare Parts
87
Spare Parts List
87
Related product manuals
CAB A3
144 pages
CAB A4
119 pages
CAB A6+
2 pages
CAB A4+
2 pages
CAB Apollo Series
222 pages
CAB M4
132 pages
CAB Hermes Series
71 pages