EasyManua.ls Logo

Cello C19103QUAD - Connecting an Audio System

Cello C19103QUAD
36 pages
Print Icon
To Next Page IconTo Next Page
To Next Page IconTo Next Page
To Previous Page IconTo Previous Page
To Previous Page IconTo Previous Page
Loading...
12
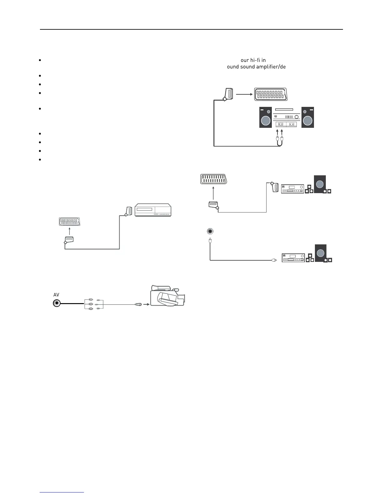
Connecting Video camera and Video recorder
Video camera
Connect the AV cable to the TV and to the video cam-
era.
Turn on both video camera and the TV.
Select AV/CVBS source
You can now see the playback picture from the video
camera. Note:
To connect the video camera using other cables, refer
to the video camera instruction manual.
Video recorder
Connect the Scart cable to the TV and video recorder.
Turn on both video recorder and the TV.
Select Scart source
You can now see the playback picture from the video
recorder.
Note:
To connect the video recorder using other cables, refer to
the video recorder instruction manual.
Scart cable
Video recorder
Video camera
(Mini AV cables are supplied)
Mini Audio and Video transfer
cable
(
A)
(B)
Connecting an audio system
You can supply the TV sound to the stereo system (A) with
the Scart socket. Use a special Scart cable SCART to RCA.
(Please consult y
structions for details). If you
have a surr
coder (B) Use the
Scart cable or the special Scart cable Scart to RCA.
Scart to RCA cable
Scart cabl
Coax cable
e
(All illustrated cables are not supplied)

Related product manuals