EasyManua.ls Logo

CHINT NVF2G Series - Page 90

CHINT NVF2G Series
116 pages
Print Icon
To Next Page IconTo Next Page
To Next Page IconTo Next Page
To Previous Page IconTo Previous Page
To Previous Page IconTo Previous Page
Loading...
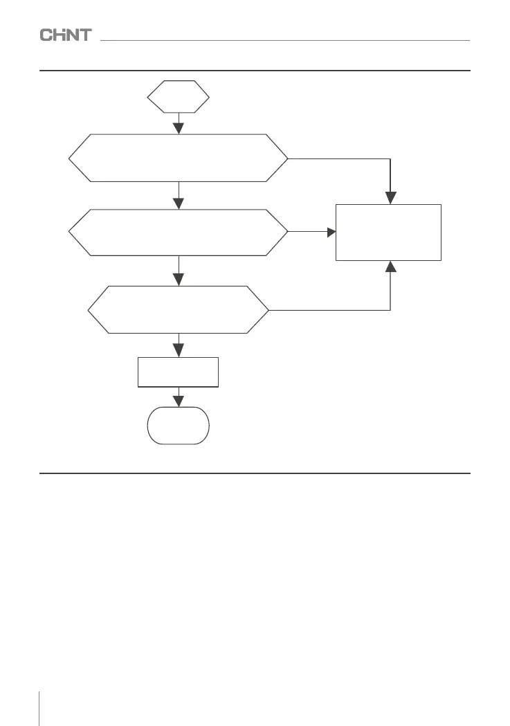
Figure 10.2 Fault Diagnosis Flowchart
Seek service
Please power off immediately
No
No
End
Fault reset
Yes
Reference 10.7 exception
handling operation, whether
can solve the fault
Yes
Reference 10.6 table to identify the
fault code, Check whether fault
within the scope of id entifiable
No
Whether any serious fault, such as
no display after Power on or
abnormal sound and so on
Start
082
NVF2G Series Inverter User's Guide

Table of Contents

Related product manuals