EasyManua.ls Logo

Chroma 63202 - 8.3 Questionable Status

Default Icon
126 pages
Print Icon
To Next Page IconTo Next Page
To Next Page IconTo Next Page
To Previous Page IconTo Previous Page
To Previous Page IconTo Previous Page
Loading...
High Power DC Electronic Load 63200 Series Operation & Programming Manual
QUESTIONABLE STATUS
CONDITION PTR/NTR EVENT ENABLE
1
2
4
8
16
LOGICAL OR
OC 0
OT 4
OV 1
RV 3
OP 2
1
2
4
8
16
1
2
4
8
16
OPC
N.U.
QYE
EXE
N.U.
CME
DDE
N.U.
LOGICAL OR
STANDARD EVENT STATUS
EVENT
N.U.
N.U.
N.U.
M AV
N.U.
ESB
Q UES
M SS
LOGICAL OR
4
8
16
32
64
128
4
8
16
32
128
STATUS
BYTE
SERVICE
REQUEST
GENERATION
SERVICE
REQUEST
GENERATION
256 BYTE
DATA
DATA
DATA
N.U. 5-15
OUTPUT QUEUE
ENABLE
1
2
4
8
16
0
1
2
3
4
5
7
6
0
1
2
5
6
7
4
1
4
8
16
32
1
4
8
16
32
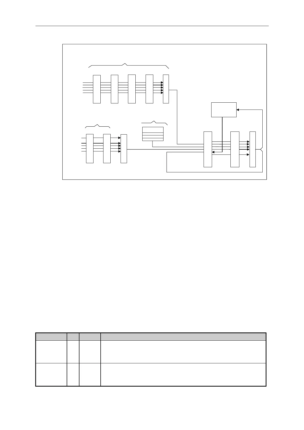
Figure 8-1 The Status Registers of Electronic Load
8.3 Questionable Status
The Questionable Status registers inform you one or more questionable status conditions,
which indicate certain errors or faults have occurred. Table 8-1 lists the questionable
status conditions that are applied to the electronic load.
When the corresponding bit of Questionable Status Condition register is set, it indicates
the condition is true.
Program the PTR/NTR filter to select the way of condition transition in the Questionable
Status Condition register will be set in the Event registers.
Reading of the Questionable Status Event register will reset it to zero.
The Questionable status Enable register can be programmed to specify the questionable
status event bit that is logically ORed to become Bit 3 (QUES bit) in the Status Byte
register.
Mnemonic Bit Value Meaning
OC
0
1
Over current. When an over current condition has occurred on a
channel, Bit 0 is set and remains set until the over current
condition is removed and LOAD:PROT:CLE is programmed.
OV
1
2
Over voltage. When an over voltage condition has occurred on a
channel, Bit 1 is set and remains set until the over voltage
condition is removed and LOAD:PROT:CLE is programmed.
8-2

Table of Contents

Other manuals for Chroma 63202

Related product manuals