EasyManua.ls Logo

Chroma 63202 - Page 126

Default Icon
126 pages
Print Icon
To Previous Page IconTo Previous Page
To Previous Page IconTo Previous Page
Loading...
High Power DC Electronic Load 63200 Series Operation & Programming Manual
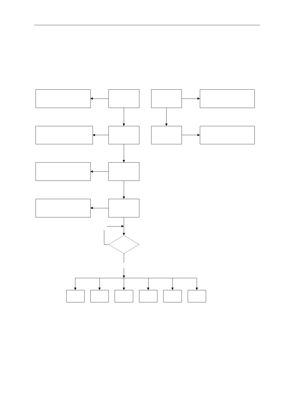
9.2 Parallel Operation
PARALLEL MODE
SETTING
PARALLEL DATA
TRANSFOR
SLAVE MODEL
SETTING
ACTIVE MODE
SETTING
MASTER SETTING
PARALLEL MODE
SETTING
RS485 ADDRESS
SETTING
SLAVE SETTING
SYSTem:PARallel:MODE
SYSTem:PARallel:SLAVe:CHANnel X
SYSTem:PARallel:SLAVe:MODEl X
MODE X
SYSTem:PARallel:DATA
SYSTem:PARallel:MODE
COMMunication:ADDRess:RS485
GPIB COMMAND GPIB COMMAND
MEASURE
SPEC
ON/OFF
LOAD
ON/FF
MODE
SHORT
ON/OFF
.....
WAIT OK
ABOUT 3Sec
NO
YES
9-4

Table of Contents

Other manuals for Chroma 63202

Related product manuals