EasyManua.ls Logo

Clarke CA60 24B - Page 39

Clarke CA60 24B
91 pages
Print Icon
To Next Page IconTo Next Page
To Next Page IconTo Next Page
To Previous Page IconTo Previous Page
To Previous Page IconTo Previous Page
Loading...
Service Manual-CA60 24-Electrical System 36
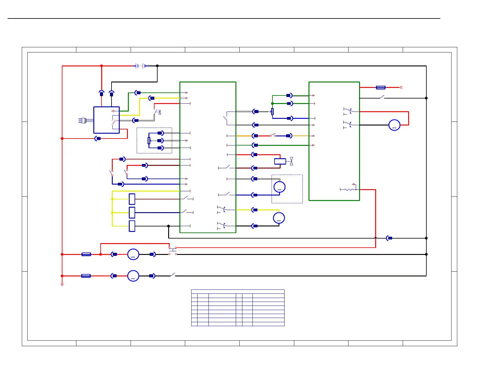
Wiring Diagram (CA60 20B/24B)
1
1
2
2
3
3
4
4
5
5
6
6
7
7
8
8
D D
C C
B B
A A
BAT1
24V
SW4
Key Switch
F1
Circuit Breaker 30A
NC
AC
DC
+
-
NO
CH1
Battery Charger
C1a
C1b
J2-3
J1-15
J1-9
C3
SW1
SW Brush
+24V
J1-2
J1-3
SW2
SW Brush
J1-7
J1-6
J1-11
K1
Brush Contactor
K2
Vacuum Relay
K3
Traction Relay
M
M1
Brush Motor
J1-12
J1-13
J1-8
VR1
100K
C4a
C4b
C4c
J6-1
J6-2
J6-3
J2-2
+24V
+24V
+24V
J2-6
VR2
5K
C5a
C5c
J1-13
J1-5
J1-4
J1-4
J1-10
+24V
J1-17
SW3
SW Reverse
+24V
+24V
J1-5
F3
Circuit Breaker 17A
B+
B-
M1
M2
E2 Curtis 1210E1 Main Control Board
J2-5
+24V
J2-1
NO
(A) TO 1A7
(A) TO 1D1
B+
B-
B+
B-
M
M3
Traction Motor
+-
K3
REVERSE
KSI
POT LOW
POT WIPER
Brush Active
Brush Active
Charger IN
COM
K1
K2
F2
Circuit Breaker 30A
OPTION
M
M2
Vacuum Motor
+5V
YEL
RED
BLKRED
RD/BK
RED
YEL
GRN
BLK
BU/BK
BN/BK
RED
BRN
OPTION
WHI
BU/BK
BU/BK
WHI
WHI
ORA
GRN
RED
RED RED
BLK
BLK
BLK
BLK
RD/BK
RED
RED
BLK
BLK
BLK
RED
RED
BLK
BLU
WHI
M
M4
Detergent Pump
+
+ -
-
-
+
Detergent ADJ
BRN
BRN
BLU
BLU
WHI
WHI
WHI
J1-1
C2
WHI
WHI
C7
C1-C21
RED
BLK
RD/BK
WHI
1
2
3
4
5
Comment
Connector
Red Wire
Black Wire
Red And Black Wire
YEL Yellow Wire
White Wire
6
7
8
9
10
GRN Green Wire
ORA Orange Wire
BRN Brown Wire
BN/BK
BU/BK
11
12
GN/BK
Brown And Black Wire
Blue And Black Wire
Green And Black Wire
BLU
Blue Wire
13
SPEED MODE
RED
J1-8
J2-4
J2-8
YEL
M
M5
Brush Actuator
-
+
B+
B-
B+
B-
BLK
C6
WHI
J1-3
J1-4
J1-5
C8a
C8b
C9bC9a
C11a
C10a
BLU
C11b
WHI
C12a
C10b
C12b
EV1
Solution Valve
BRN
RED
YEL
BLK
C13
GRN
C14
RED
C15
BLU ORA
C16
C18
C17
C19
RED
RED
BLU
BLU
B-
B-
B-
B-
B-
B-
TO 1C3
TO 1D3
TO 1A7
TO 1B3
TO 1C3
TO 1C3
C5b
J1-18
J1-3
POT HIGH
SPEED POT
GN/BK
GN/BK
C5d
GN/BK
GN/BK
C21
C20
GRN YEL
RED RED
RED RED
BLK
BLK
BLK BLK
B+
B+
J1-7
B-
+5V
B-

Table of Contents