EasyManua.ls Logo

Clarke CA60 24B - Page 40

Clarke CA60 24B
91 pages
Print Icon
To Next Page IconTo Next Page
To Next Page IconTo Next Page
To Previous Page IconTo Previous Page
To Previous Page IconTo Previous Page
Loading...
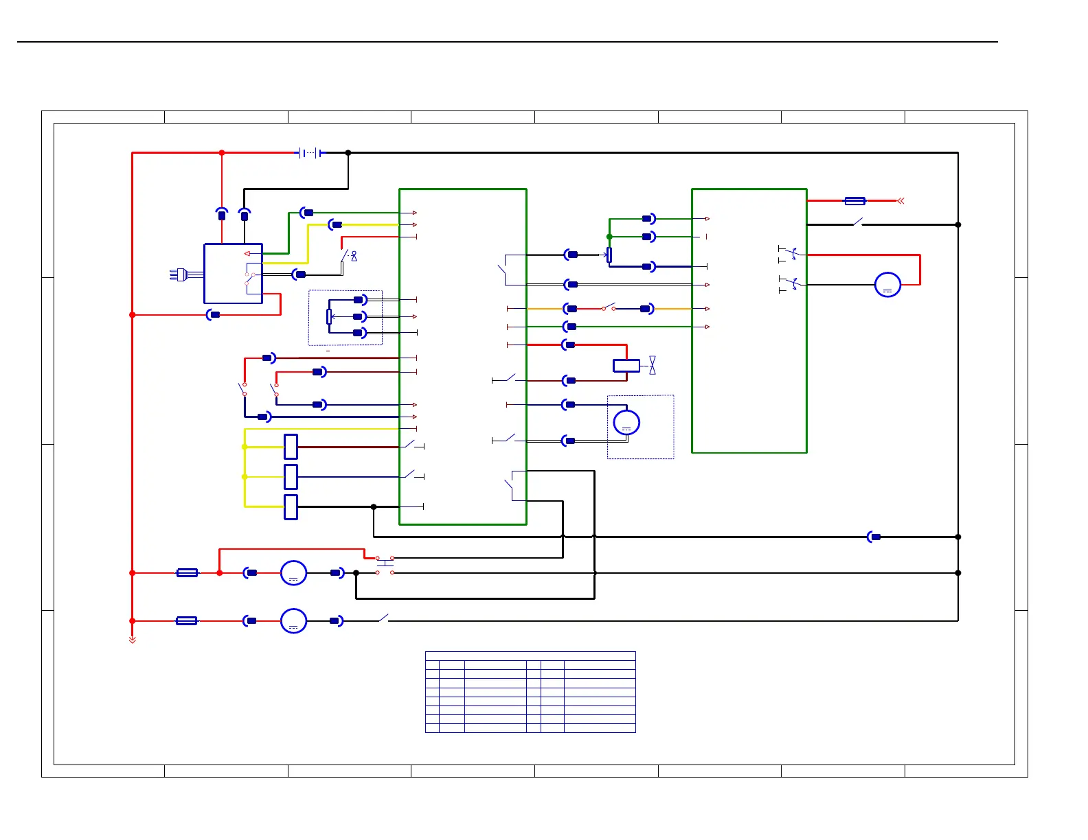
Service Manual-CA60 24-Electrical System 37
Wiring Diagram (CA60 20TD)
1
1
2
2
3
3
4
4
5
5
6
6
7
7
8
8
D D
C C
B B
A A
BAT1
24V
SW4
Key Switch
F1
Circuit Breaker 30A
NC
AC
DC
+
-
NO
CH1
Battery Charger
C1a
C1b
J2-3
J1-15
J1-9
C3
SW1
SW Brush
+24V
J1-2
J1-3
SW2
SW Brush
J1-7
J1-6
J1-11
K1
Brush Contactor
K2 Vacuum Relay
K3 Traction Relay
M
M1
Brush Motor
J1-12
J1-13
J1-8
VR1
100K
C4a
C4b
C4c
J6-1
J6-2
J6-3
J2-5
+24V
+24V
+24V
J2-1
VR2
5K
C5b
C5a
C5c
J1-18
J1-13
J1-3
J1-5
J1-4
J1-4
J1-10
+24V
J1-17
SW3
SW Reverse
+24V
+24V
J1-5
F3
Circuit Breaker 12A
B+
B-
M1
M2
E2 Curtis 1210E1 Main Control Board
J2-2
+24V
J2-6
NO
(A) TO 1A7
(A) TO 1D1
B+
B-
B+
B-
M
M3
Traction Motor
+-
K3
REVERSE
KSI
POT HIGH
POT LOW
POT WIPER
SPEED POT
Brush Active
Brush Active
Charger IN
COM
K2
F2
Circuit Breaker 30A
OPTION
M
M2
Vacuum Motor
+5V
YEL
RED
BLKRED
RD/BK
RED
YEL
GRN
BLK
BU/BK
BN/BK
RED
BRN
OPTION
WHI
GN/BK
BU/BK
GN/BK
WHI
WHI
ORA
GRN
RED
RED RED
BLK
BLK
BLK
BLK
RD/BK
RED
RED
BLK
BLK
BLK
RED
RED
RED
BLK
BLU
WHI
M
M4
Detergent Pump
+
+ -
-
-
+
Detergent ADJ
BRN
BRN
BLU
BLU
WHI
WHI
WHI
J1-1
C2
WHI
WHI
C7
C1-C20
RED
BLK
RD/BK
WHI
1
2
3
4
5
Comment
Connector
Red Wire
Black Wire
Red And Black Wire
YEL Yellow Wire
White Wire
6
7
8
9
10
GRN Green Wire
ORA Orange Wire
BRN Brown Wire
BN/BK
BU/BK
11
12
GN/BK
Brown And Black Wire
Blue And Black Wire
Green And Black Wire
BLU
Blue Wire
13
C6
WHI
J1-3
J1-4
J1-5
C8a C8b
C9bC9a
C11a
C10a
RED
BLU
C11b
WHI
C10b
EV1
Solution Valve
BRN
RED
C13
GRN
C14
RED
C12
BLU
ORA
C16
C18
C17
C15
RED
RED
BLU
BLU
B-
B-
B-
B-
B-
B-
TO 1C3
TO 1D3
TO 1A7
TO 1B3
TO 1C3
TO 1C3
J4
J5
BLK
BLK
NO
C5d
GN/BK
GN/BK
BU/BK
C19
C20
RED
RED
BLK
BLK
BLK
BLK
GRN YEL
B+
B+
K1
J1-7
B-
+5V

Table of Contents