EasyManua.ls Logo

Clarke CA60 24B - Page 41

Clarke CA60 24B
91 pages
Print Icon
To Next Page IconTo Next Page
To Next Page IconTo Next Page
To Previous Page IconTo Previous Page
To Previous Page IconTo Previous Page
Loading...
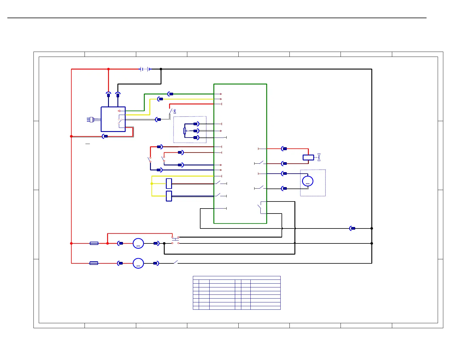
Service Manual-CA60 24-Electrical System 38
Wiring Diagram (CA60 20D)
1
1
2
2
3
3
4
4
5
5
6
6
7
7
8
8
D D
C C
B B
A A
BAT1
24V
SW4
Key Switch
F1
Circuit Breaker 30A
NC
AC
DC
+
-
NO
CH1
Battery Charger
C1a
C1b
J2-3
J1-15
J1-9
C3
SW1
SW Brush
+24V
J1-2
J1-3
SW2
SW Brush
J1-7
J1-6
J1-11
K1 Brush Contactor
K2
Vacuum Relay
M
M1
Brush Motor
J1-12
J1-13
J1-8
VR1
100K
C4a
C4b
C4c
J6-1
J6-2
J6-3
J2-5
+24V
+24V
+24V
J2-1
+24V
E1 Main Control Board
J2-2
+24V
J2-6
Brush Active
Brush Active
Charger IN
COM
K1
K2
F2
Circuit Breaker 30A
OPTION
M
M2
Vacuum Motor
+5V
YEL
RED
BLKRED
RD/BK
RED
YEL
GRN
BU/BK
BN/BK
RED
BRN
OPTION
RED
BLK
BLK
RD/BK
RED
RED BLK
BLK
RED
BLK
BLU
WHI
M
M4
Detergent Pump
+
+ -
-
-
+
Detergent ADJ
BRN
BRN
BLU
BLU
WHI
WHI
WHI
C2
WHI
WHI
C7
C1-C15
RED
BLK
RD/BK
WHI
1
2
3
4
5
Comment
Connector
Red Wire
Black Wire
Red And Black Wire
YEL Yellow Wire
White Wire
6
7
8
9
10
GRN Green Wire
ORA Orange Wire
BRN Brown Wire
BN/BK
BU/BK
11
12
GN/BK
Brown And Black Wire
Blue And Black Wire
Green And Black Wire
BLU
Blue Wire
13
J1-3
J1-4
J1-5
C8a
C8b
C9b
C9a
C11a
C10a
BLU
C11b
WHI
C10b
EV1
Solution Valve
BRN
RED
C12
C14
C13
C15
RED
RED
BLU
BLU
B-
B-
B-
B-
B-
B-
TO 1C3
TO 1D3
TO 1B3
TO 1C3
J4
J5
BLK
BLK
NO
C6
C5
GRN
YEL
RED RED
RED
RED
BLK
BLK
BLK
BLK
J1-7

Table of Contents