EasyManua.ls Logo

Coleman FC9M080C16UP11 - Page 8

Coleman FC9M080C16UP11
12 pages
Print Icon
To Next Page IconTo Next Page
To Next Page IconTo Next Page
To Previous Page IconTo Previous Page
To Previous Page IconTo Previous Page
Loading...
259720-CTG-B-0108
8 Unitary Products Group
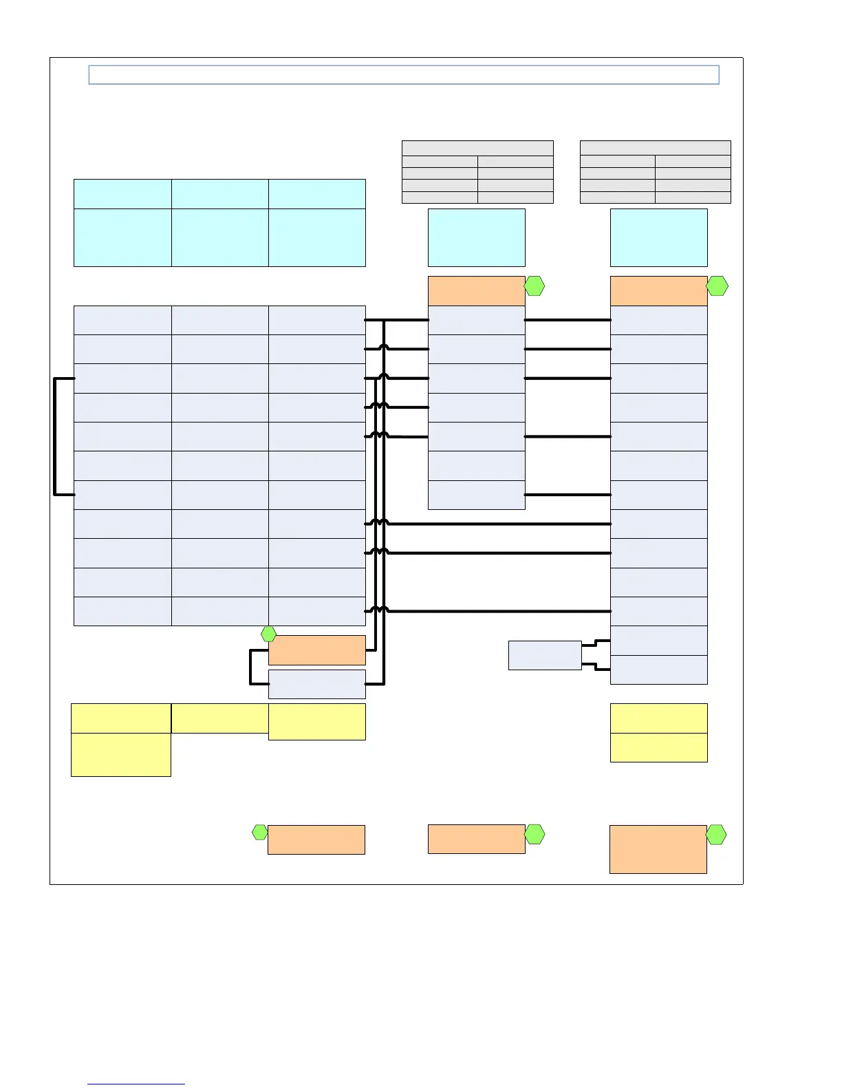
Thermostat Chart - PSC Modulating Furnace/Single Stage Heat Pump
PM9
FC9M
FL9M
C
24 – Volt Common
R
24 – Volt Hot
Y1
Single Stage Compressor
PSC
MODULATING FURNACE
G
Fan
PSC
MODULATING
FURNACE
Y/Y2
Second or Full
Stage Compressor
2
W
Modulating Heat
HP 17A Single Stage Heat Pump – PSC Modulating Furnace (With Hot Heat Pump Operation)
C
24 – Volt Common
R
24 – Volt Hot
Y1
First Stage Compressor
O
Reversing Valve
Energized in Cool
L
Malfunction Light
G
Fan
*DP32H70124
THERMOSTAT
W1
Second Stage Aux. Heat
E
Emergency Heat
W2
Third Stage Heat
Step 1 of Thermostat
Installer / Configuration
Menu must be set to
Heat Pump 1
C
24 – Volt Common
R
24 – Volt Hot
Y1
First Stage Compressor
O
Reversing Valve
Energized in Cool
L
Malfunction Light
Y2
Second Stage Compressor
G
Fan
*BP21H50124
*BN21H00124
*DP21H40124
*DN21H00124
THERMOSTAT
E
Emergency Heat
W2
Second Stage Heat
B/O Switch on Thermostat
must be in the O position
C
24 – Volt Common
Y1
First Stage Compressor
O/B
Reversing Valve
L
Malfunction Light
Y2
Second Stage Compressor
G
Fan
*DN22U00124
THERMOSTAT
E
Emergency Heat
AUX
Auxiliary Heat
R
24 – Volt Hot
(Heat XFMR)
R
24 – Volt Hot
(Cool XFMR)
24VAC Humidifier
(Optional)
External Humidistat
(Optional)
Open on Humidity Rise
3
Part Number:
S1-2HU16700124
3
O
Reversing Valve
Energized in Cool
C
24 – Volt Common
R
24 – Volt Hot
W1 OUT
First Stage Heat
W2 OUT
Second Stage Heat
Y2 OUT
Second Stage Compressor
Y1
Single Stage Compressor
X/L
Malfunction Light
Y2
Second Stage Compressor
W
Auxiliary Heat
BS
Bonnet Sensor
BSG
Bonnet Sensor
YORKGUARD VI
CONTROL
SINGLE STAGE
HEAT PUMP
Bonnet Sensor
(Optional)
Change FFuel jumper
on the heat pump control
to “ON”
1
H*3
YMB
YZB
OD MODELS
Change Hot Heat Pump
jumper on the heat pump
control to “ON
Part Numbers:
SAP = Legacy
126768 = 031-09137
18395 = 031-01996
340512 = 031-09178
1
Y2
Second Stage Compressor
Part Numbers:
SAP = Legacy
155941 = 031-09140
2
Thermostat Installer Setup
1-System Type-must be set
to 5 – 2 Heat/1 Heat Pump
Thermostat Installer Setup
2-Changeover Valve-must
be set to 0 – O/B terminal
Energized in Cooling
ID MODELS

Related product manuals