EasyManua.ls Logo

Comelit 8461M - Four-User System Expansion

Comelit 8461M
42 pages
Print Icon
To Next Page IconTo Next Page
To Next Page IconTo Next Page
To Previous Page IconTo Previous Page
To Previous Page IconTo Previous Page
Loading...
31
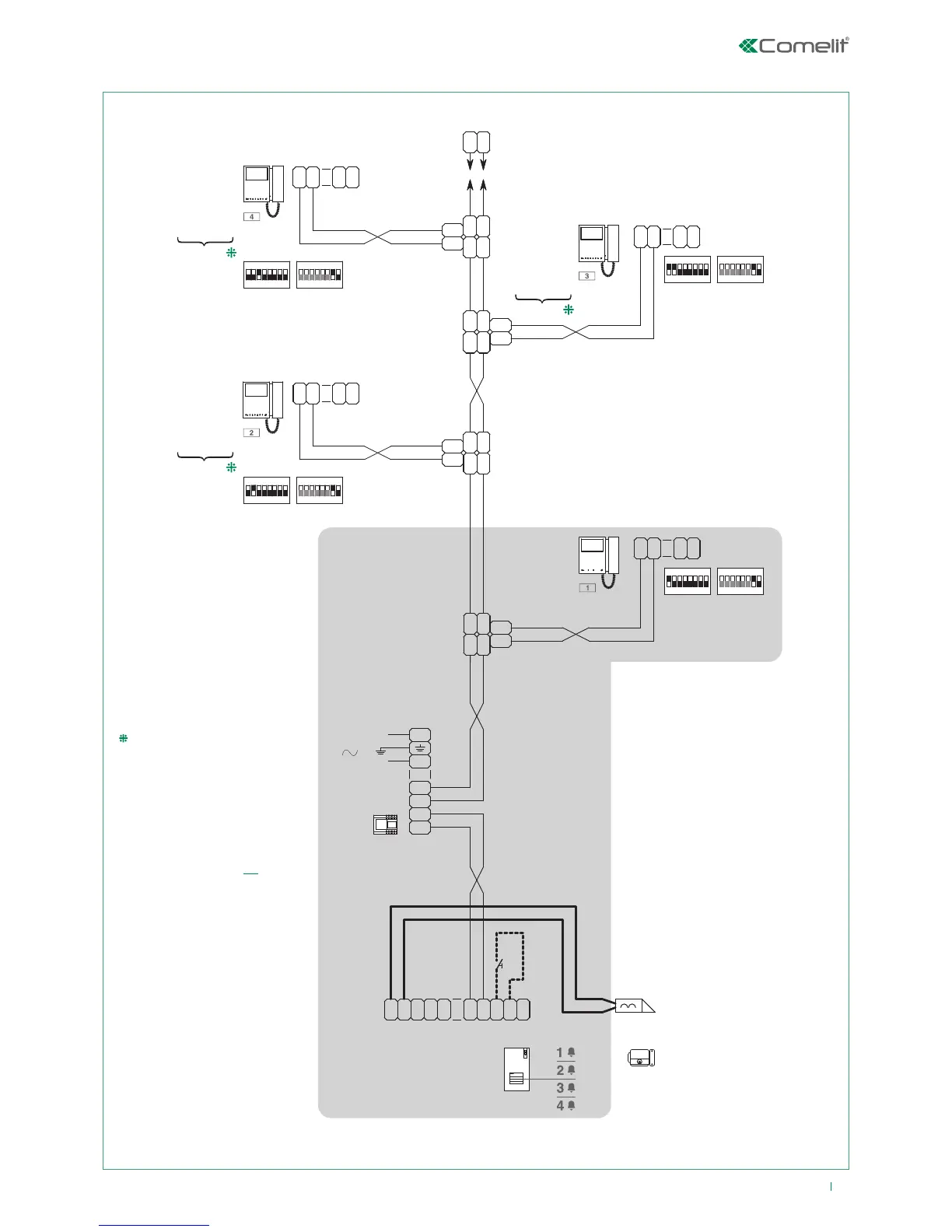
KIT 8461M-MB: expansion for 4-user system
MNK/041QC
S1
ON
85 764321
1234 675 8
ON
S2
C
F
P
LL
C
F
P
1
2
LL
O
D
E
T
R
NO
SE
-
SE
+
NC C
M
O
C
1209
L
N
L2
L2
L1
L1
4893
LM
LM
OUT
L
IN
L
IN
L
OUT
L
1214/2C
LM
LM
OUT
L
IN
L
IN
L
OUT
L
1214/2C
C
F
P
LL
C
F
P
1
2
LL
1216
S1
ON
85 764321
1234 675 8
ON
S2
C
F
P
LL
C
F
P
1
2
LM
LM
OUT
L
IN
L
IN
L
OUT
L
1214/2C
LM
LM
OUT
L
IN
L
IN
L
OUT
L
1214/2C
C
F
P
LL
C
F
P
1
2
S1
ON
85 764321
1234 675 8
ON
S2
6700W
6701W
6700W/BM
6701W/BM
S1
ON
85 764321 1234 675 8
ON
S2
6700W
6701W
6701B
6700W/BM
6701W/BM
6701B/BM
+ 6710
6700W
6701W
6701B
6700W/BM
6701W/BM
6701B/BM
+ 6710
6700W
6701W
6701B
6700W/BM
6701W/BM
6701B/BM
+ 6710
#
*
110-240V
8461M-MB
Additional monitors Art.
6700W/BM, 6701W/BM,
6701B/BM do not include a
backplate.
# To program the special
function “buttons 1-2-3-4
enabled with call addresses
1-2-3-4” see page 11.
*
Local lock release button.

Table of Contents

Related product manuals