EasyManua.ls Logo

Comelit 8461M - KIT 8461 M-MB: Additional Actuator Relay Art. 1256

Comelit 8461M
42 pages
Print Icon
To Next Page IconTo Next Page
To Next Page IconTo Next Page
To Previous Page IconTo Previous Page
To Previous Page IconTo Previous Page
Loading...
35
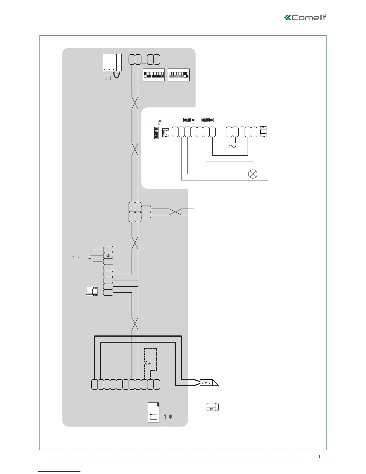
KIT 8461M-MB: additional actuator relay Art. 1256
LL
O
D
E
T
R
NO
SE
-
SE
+
NC C
M
O
C
1209
L
N
L2
L2
L1
L1
4893
C
N
O
C
N
L L
~
-
~
+
L
OUT
L
IN
L
IN
L
OUT
LM
LM
1214/2C
1256
12/24V
AC/DC
12V~
1200
230V~
S1
ON
85 764321
1234 675 8
ON
S2
C
F
P
LL
C
F
P
1
2
JP2
2 1
12
JP3
JP4
2
1
6700W
6701W
6700W/BM
6701W/BM
110-240V
8461M-MB
MNK/EQC
# For further information see the respective
manual.
*
Local lock release button.

Table of Contents

Related product manuals